搜索信息

搜索贴子

搜索新闻

搜索店铺

搜索商品

搜索团购

搜索新闻
国际职教大会
当前位置:职教网 ☉ 国内新闻 ☉ 综合资讯 ☉ 2025年河北省普通高考志愿填报须知

2025年河北省普通高考志愿填报须知

2025-06-17 18:01    来源:网络转载    作者:未知    阅读:164次    我要评论

[导读]考生志愿是考生本人升学意愿的真实表达,是投档及录取的重要依据。志愿一定要由考生本人填报,考生须对其所填报的志愿内容和填报操作负全责。为帮助考生填报志愿,我们编写了“2025年河北省普通高考志愿填报须知”,请考生认真阅读。 一、志愿填报的流程及注意事项 (一)志愿填报时间是如何安排的? 志愿填报..

考生志愿是考生本人升学意愿的真实表达,是投档及录取的重要依据。志愿一定要由考生本人填报,考生须对其所填报的志愿内容和填报操作负全责。为帮助考生填报志愿,我们编写了“2025年河北省普通高考志愿填报须知”,请考生认真阅读。

一、志愿填报的流程及注意事项

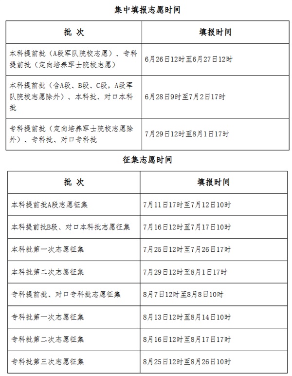
(一)志愿填报时间是如何安排的?

图片 1

志愿填报期间,每日0时至6时为系统维护时间,不能填报志愿。

(二)志愿填报方式和流程是怎样的?

考生填报志愿采取远程网上填报方式进行。考生在规定时间,登录省教育考试院网站(网址:http://www.hebeea.edu.cn,或直接访问https://gk.hebeea.edu.cn),通过志愿填报系统进行志愿填报。系统不支持手机、平板等移动终端设备。须使用IE11、Chrome、Edge及以上版本浏览器,由于浏览器类型及版本使用不当可能会造成无法填报志愿或填报错误等后果,责任由考生自负。

具体填报流程如下图所示:

图片 2

1.考生须使用用户名和密码登录系统,用户名为考生本人的考生号或身份证号,密码为高考报名时考生本人所设置的密码。登录成功后,系统将向考生报名时预留的手机号码发送短信予以提示,如考生本人未登录而收到登录提示短信,请及时修改密码。

2.首次登录时,考生须认真阅读《河北省2025年高考志愿填报承诺书》,并确认承诺。

3.考生在志愿填报规定时间内,点击“填报”按钮,进入“2025年河北省普通高校招生志愿填报表”页面。

4.点击所要填报的批次(段),进入该批次(段)志愿填报页面。依次选择计划性质、科类(填报高校专项计划、高水平运动队的考生还须选择获得的资格类型),然后输入院校代号、专业代号(顺序志愿还需选择是否“服从专业调剂”),逐条完成填报后点击“保存并提交”按钮即可。保存提交成功后返回到“2025年河北省普通高校招生志愿填报表”页面,所报志愿会在“所填志愿”栏中显示出来。

在填报平行志愿时,需要提醒的是:

①志愿填报系统提供了多种调整志愿顺序的方法:清空、插入、上移、下移、删除、调整、拖动。顺序调整完成后,须点击“保存并提交”按钮,否则调整志愿顺序无效。

②志愿填报页面左侧的“志愿导航”栏可以拖动,方便考生快速定位及志愿保存。

5.考生在填报过程中如需修改志愿信息,可在“批次入口选择”栏中点击相应批次(段)名称,进入志愿修改页面,在规定时间内进行志愿修改。在当次志愿填报截止时间前,考生可多次登录系统进行志愿修改,最终以其最后一次保存并提交成功的志愿为准。

6.考生志愿核查无误后,点击“安全退出”按钮安全退出系统。

7.每个阶段志愿填报结束后,系统将关闭3小时(以实际操作时间为准)进行系统维护。系统维护完成并重新开放后,考生可登录系统查看自己所填报的志愿信息。

志愿填报操作流程可登录省教育考试院网站查看视频“2025年河北省普通高校招生考生志愿填报流程须知”。

(三)网上填报志愿注意事项是什么?

1.志愿填报应由考生本人完成,不要让他人代为填报,否则,造成的一切后果由考生承担。

2.考生应在规定时间内填报志愿,未在规定时间内填报志愿的,视为自动放弃。提醒考生应尽早填报,避免因网络拥堵、断电等原因影响志愿填报。

3.考生填报志愿时须“一个批次(段)一保存”。每批次(段)填报志愿后,须点击“保存并提交”按钮进行志愿保存和提交,未保存提交的志愿无效。志愿修改后,如未点击“保存并提交”按钮,则修改无效,以上一次保存并提交的志愿为准。

4.考生须按照志愿顺序号依次填报平行志愿。填报志愿时,所填志愿序号必须连续,中间不能留空,否则系统无法保存。例如未填序号1(第一行)的院校及专业,而跳过去直接填了序号2(第二行)的院校及专业,志愿填报系统不予支持。

5.考生在上网填报之前应先在纸上填好《2025年河北省普通高校招生考生志愿填报草表》(点击下载),尽量不要在网上一边思考一边填报。这样既可以提高网上填报志愿的效率和准确度,同时又避免造成网络拥堵。如果考生登录系统后20分钟内无任何操作,再次进行操作时,系统会进行“考生未登录”提示,或被强制退出系统且未进行保存并提交的志愿不会保存,考生须重新登录系统进行填报。

6.考生对填报志愿中系统给出填报有误提示,应从批次(段)、报考科类、计划性质、院校代号、专业代号、选科要求、性别要求,器种、唱法或舞种要求和本人情况等方面逐一查找出错原因。如果志愿信息存在错误无法进行确认,请在修改信息后再进行确认,否则可能导致志愿信息无效或不能体现本人最终意愿。

7.重要提醒:多名考生使用同一台计算机填报志愿时,每位考生填报志愿后一定要点击“安全退出”按钮,并关闭所有显示本人信息的页面,否则,后一位考生所填报的志愿信息可能会覆盖前面考生的志愿信息。同时还要注意,不要同时打开两个或两个以上填报页面,以免发生错误。

8.考生要高度重视密码的设置与保管,密码设置不要过于简单,更不要将密码告诉他人,以防被他人篡改志愿,影响录取。如果忘记登录密码可进行密码重置。

二、填报志愿时考生忘记登录密码怎么办?

遗忘密码的考生可通过以下途径进行密码重置,重置后的密码为考生身份证号后8位(最后一位是字母的应大写)。

1.通过手机微信重置密码。考生使用手机关注“河北省教育考试院”微信公众号(hbsksy),进入“密码找回”页面,通过人脸识别自助进行密码重置。

2.通过计算机重置密码。考生使用能够访问互联网并装有摄像头的计算机,通过人脸识别自助进行密码重置。此方法需要安装人脸认证组件,下载方式及使用说明请通过志愿填报或考生信息查询系统考生登录页面右下角“找回密码”链接进入查看。

3.到就近报名点重置密码。考生携带本人身份证到任一报名点,通过读取身份证、人脸识别完成密码重置。

提醒考生注意:密码重置完成后,要及时登录系统修改初始密码。考生务必牢记并妥善保管,避免因密码泄漏造成不良后果。

省教育考试院官网公布了《2025年河北省各县(市、区)、普通高中高考咨询服务站联系方式》(点击查看),考生也可向当地咨询服务站咨询密码重置等有关事宜。

三、志愿填报的主要依据和参考资料有哪些?

一是招生计划。主要内容包括学校名称、学校代号、专业名称、专业代号、层次、选考科目要求、计划数、学制、学费和备注等。各高校在我省的招生计划,经其主管部门审核、汇总后上报教育部,再由教育部分送给我省。我省对计划内容进行编排、汇总,由高校核对确认后统一向社会公布。考生也可登录相关高校官方网站进行查询或者向高校咨询。

二是招生章程。主要内容包括高校全称、校址(涉及分校、校区等),办学层次(本科或专科),办学性质(公办、民办、独立学院),招生计划分配的原则和办法,预留计划数及使用原则,招生专业(或专业类)对选考科目的要求,专业教学培养使用的外语语种,思想品德考核及身体健康状况要求,进档考生录取规则(如对考生加分成绩的使用、投档成绩相同考生的处理、进档考生的专业安排办法及专业调剂录取办法等),学费标准,学生资助政策及有关程序,颁发学历证书的学校名称、证书种类及其他信息,联系电话、网址,以及其他须知等。考生可登录教育部“阳光高考”信息平台(网址:http://gaokao.chsi.com.cn)、各高校的官方网站查看院校招生章程。如发现有关内容与招生计划不一致,要及时向相关院校咨询核实。

特别提醒:招生章程是高校向社会公布招生信息的主要形式,是其开展招生工作的主要依据。考生初步确定报考高校专业(类)后,一定要仔细阅读其招生章程,如有的高校招生专业(类)对外语语种、身体条件(比如色觉、视力、身高、体重等)等有特殊要求,有的专业(类)学费较高等,一般会在招生章程中予以明确,考生要按照院校招生专业(类)有关要求填报志愿,以免影响录取。受篇幅和字段限制,志愿填报系统、《2025年河北省普通高等学校招生计划》以及《2025年河北省普通高等学校招生章程》,仅摘录了高校招生章程中的部分内容,截至目前仍有少数高校的章程未公布,部分高校的章程内容后期可能还会有变动,考生填报志愿前务必登录教育部“阳光高考”信息平台(网址:http://gaokao.chsi.com.cn)或高校的官方网站查阅。

考生还要了解院校办学性质,是公办、民办,还是独立学院。公办院校是指由政府举办的高校;民办院校是指企业事业组织、社会团体及其他社会组织和公民个人利用非国家财政性教育经费,面向社会举办的高校;独立学院是指实施本科以上学历教育的普通高校与国家机构以外的社会组织或者个人合作,利用非国家财政性经费举办的实施本科学历教育的高校,属民办性质,一些独立学院名称与公办院校比较相近,但不是同一个学校,考生填报志愿时一定要注意区分。个别高校的举办主体(办学性质)可能会发生变化,考生在填报志愿前,要登录高校官方网站认真查看高校招生章程或向高校咨询。

为便于考生查询,招生计划中将宁波诺丁汉大学、西交利物浦大学、上海纽约大学、温州肯恩大学、昆山杜克大学、深圳北理莫斯科大学、广东以色列理工学院、福州墨尔本理工职业学院、苏州百年职业学院、北师香港浸会大学、香港中文大学(深圳)、香港科技大学(广州)、香港中文大学、香港珠海学院、香港城市大学等院校计划编列在公办院校内。

三是院校网站公布的信息。考生通过高校网站可了解高校基本情况、专业设置、主干课程、办学特色、培养方向、就业情况、地理位置等方面信息。

四是《普通高等学校招生体检工作指导意见》。其中明确规定了对患有某些疾病或有生理缺陷者不宜报考的专业。考生身体条件以高考体检表记载为准。考生应根据体检结果,对照体检工作指导意见和有关高校的招生章程,避开自己不宜报考的专业。

五是各类考生成绩统计表。高考成绩公布后,省教育考试院将在官网、官微公布当年“河北省普通高校招生各类考生成绩统计表”,考生可通过查看相应类别的成绩统计表,了解自己的成绩位次,在填报志愿时参考使用。考生还可以通过省考试院官网招考服务-信息管理-栏目下查询往年的各类考生成绩统计表、平行志愿批次投档分数。

六是其他参考资料。包括《全国普通高校在河北招生录取分数分布统计2025版》《2025年河北省普通高校招生报考指南》《2025年河北省普通高等学校招生艺术类报考指南》。其中,《全国普通高校在河北招生录取分数分布统计2025版》主要内容为近两年全国普通高校在河北省招生录取情况,包括分学校、分专业的录取数、最高分、最低分、平均分、差值及各专业录取分数分布统计;《2025年河北省普通高校招生报考指南》(上下两册)和《2025年河北省普通高等学校招生艺术类报考指南》介绍了我省高考录取的相关政策规定、操作程序和注意事项,并收集整理了近年来高校录取的相关数据和资料;《2025年全国普通高等学校招生专业选报指南》主要介绍了普通本专科各专业的培养目标、主要课程和就业方向。这些资料都可以为考生填报志愿提供参考。

四、招生计划是如何编制的?

2025年我省普通高校招生,普通类、体育类按物理科目组合、历史科目组合分别编制招生计划。艺术类不区分物理科目组合、历史科目组合,统一编制招生计划。

首选科目为物理的普通类、体育类考生,查询《2025年河北省普通高等学校招生计划(物理科目组合)》,首选科目为历史的普通类、体育类考生,查询《2025年河北省普通高等学校招生计划(历史科目组合·对口)》。为便于考生查阅,艺术类专业招生计划在《2025年河北省普通高等学校招生计划(物理科目组合)》和《2025年河北省普通高等学校招生计划(历史科目组合·对口)》中均有编列,但它们是同一计划,并非物理科目组合和历史科目组合各自单独的招生计划数。按照招生院校要求,对首选科目有要求的艺术类专业,我省招生计划中相应注明“[只招首选科目为[历史]的考生]”或“[只招首选科目为[物理]的考生]”,请考生注意查看,不要填报不符合选考科目要求的专业。

中等职业学校对口升学考生请查询《2025年河北省普通高等学校招生计划(历史科目组合·对口)》对口计划部分。

提醒考生注意:

一是考生在志愿填报系统中所填的院校代号、专业代号等内容,均以《2025年河北省普通高等学校招生计划》(物理科目组合/历史科目组合·对口)所公布的为准。未经省教育考试院公布的招生高校和计划,一律不安排在河北省招生。考生要特别注意《招生计划》中拟报考院校(专业)的计划性质、科类及其所在的录取批次(段),并在志愿填报时正确选择。

二是《招生计划》中部分院校(专业)后注明了院校(专业)的外语语种、单科成绩、身体条件等招生要求,也有部分院校没有注明,但是不代表学校没有要求,所以考生报考前务必查询院校招生章程或向招生院校咨询。

三是特别提醒广大考生,《招生计划》中有部分院校(专业)收费较高,尤其是国外校区、中外合作办学、中外高水平大学学生交流计划、国际学术互认课程等项目,请考生根据自身情况报考。部分院校(专业)未注明具体收费标准,正在物价部门审批中,请考生填报志愿前向院校咨询。

五、普通高校招生录取依据是什么?

我省普通高校招生依据统一高考和高中学业水平选择性考试成绩,参考综合素质评价进行录取。

六、综合素质评价在录取时如何使用?

普通高中学生综合素质评价作为高校招生录取的参考依据,投档时,我省将考生的综合素质评价情况提供给招生高校。具体使用办法由招生高校在招生章程中予以明确。

七、统考的录取批次及志愿是如何设置的?

可分为普通类、艺术类、体育类,分别进行批次设置,实行平行志愿和顺序志愿两种模式。

(一)普通类

普通类录取批次分为本科提前批、本科批、专科提前批、专科批等四个批次。

1.本科提前批。分为A、B、C三段,分段依次录取。

本科提前批A段。包括有政治考察(考核)、面试、体检等特殊要求的国家专项计划、军队、公安、飞行、司法等本科专业,航海类等艰苦专业、全国重点马克思主义学院的马克思主义理论专业、有关高校综合评价招生以及其他经教育部批准的特殊高校(专业)等。实行以学校为单位的顺序志愿模式。设1次集中填报志愿和1次征集志愿,每次可填报1所学校,每所学校设6个专业志愿和1个专业服从调剂选项。

本科提前批B段。包括除本科提前批A段以外的其他国家专项计划、公费师范生(含优师专项)和免费医学定向生等本科专业。实行以“专业(类)+学校”为单位的平行志愿模式,设1次集中填报志愿和1次征集志愿,1个“专业(类)+学校”为1个志愿,每次最多可填报96个志愿。

本科提前批C段。包括高水平运动队、高校专项计划、定向就业招生等特殊类型招生本科专业,实行以学校为单位的顺序志愿模式。只设1次集中填报志愿,不进行志愿征集。其中,高水平运动队、定向就业招生可填报1所学校,设6个专业志愿和1个专业服从调剂选项;高校专项计划可填报2所学校(即1个第一志愿和1个第二志愿),每所学校设6个专业志愿和1个专业服从调剂选项,第一志愿录取结束后,若有高校未完成计划,则向高校投放第二志愿填报有该校的未录取考生档案,供高校审录。

2.本科批。包括未列入本科提前批的普通类本科专业、地方专项计划、本科预科班等。实行以“专业(类)+学校”为单位的平行志愿模式,设1次集中填报志愿和2次征集志愿,1个“专业(类)+学校”为1个志愿,每次最多可填报96个志愿。

3.专科提前批。包括有面试、体检等特殊要求的公安、定向培养军士等专科专业,航海类等艰苦专业以及其他经教育部和省教育考试院批准的特殊高校(专业)等。实行以学校为单位的顺序志愿模式。设1次集中填报志愿和1次征集志愿,每次可填报1所学校,每所学校设6个专业志愿和1个专业服从调剂选项。

4.专科批。包括未列入专科提前批的普通类专科专业。实行以“专业(类)+学校”为单位的平行志愿模式,设1次集中填报志愿和3次征集志愿,1个“专业(类)+学校”为1个志愿,每次最多可填报96个志愿。

(二)艺术类

艺术类专业分为组织专业考试的艺术类专业和不组织专业考试的艺术类专业两类。

1.组织专业考试的艺术类专业,包括音乐类、舞蹈类、表(导)演类、播音与主持类、美术与设计类、书法类、戏曲类等。

(1)根据不同艺术专业考试类型,艺术类招生计划分音乐表演类(声乐)校考、音乐表演类(器乐)校考、舞蹈类校考、美术与设计类校考、戏剧影视表演类校考、服装表演类校考、戏剧影视导演类校考、播音与主持类校考、书法类校考、戏曲类省际联考、音乐表演类(声乐)统考、音乐表演类(器乐)统考、舞蹈类统考、美术与设计类统考、戏剧影视表演类统考、服装表演类统考、戏剧影视导演类统考、播音与主持类统考、书法类统考等19个科类。考生应根据自身专业考试情况,按照艺术类统考、戏曲类省际联考、艺术类校考成绩及校考专业合格证的适用范围,选择《招生计划》中相对应的科类、院校(专业)进行填报。戏曲类院校(专业)有招生剧种、行当/乐器要求的,考生须根据自己取得的合格证填报相应的院校(专业)。

提醒考生:音乐教育类招生计划编排在音乐表演类科类目录下。兼考音乐表演类统考和音乐教育类统考的考生,同一批次(段)可同时兼报这两类专业志愿。按照招生院校要求,艺术统考科类中音乐类、舞蹈类专业有唱法、器种、舞种要求的,招生计划中按学校要求进行了注明,考生应根据自己情况,准确填报相应的专业。

(2)组织专业考试的艺术类专业招生分本科提前批和专科提前批两个批次。

①本科提前批。分为A、B两段,分段依次录取。

本科提前批A段。包括少数经批准开展校考的艺术类本科专业和戏曲类省际联考本科专业。实行以学校为单位的顺序志愿模式。设1次集中填报志愿,允许填报1所学校,设6个专业志愿和1个专业服从调剂选项,一般不再志愿征集。

本科提前批B段。包括使用河北省艺术统考成绩作为专业成绩进行录取的艺术类本科专业。实行以“专业(类)+学校”为单位的平行志愿模式,1个“专业(类)+学校”为1个志愿。设1次集中填报志愿和1次征集志愿,每次最多可填报70个志愿。

②专科提前批。包括艺术类专科专业。分平行志愿和顺序志愿两种模式。其中,使用河北省艺术统考成绩作为专业成绩进行录取的,实行以“专业(类)+学校”为单位的平行志愿模式,1个“专业(类)+学校”为1个志愿,设1次集中填报志愿和1次征集志愿,每次最多可填报70个志愿;使用戏曲类省际联考成绩作为专业成绩进行录取的,实行以学校为单位的顺序志愿模式,设1次集中填报志愿和1次征集志愿,每次可填报1所学校,每所学校设6个专业志愿和1个专业服从调剂选项。

2.不组织专业考试的艺术类专业,包括两部分。一是艺术史论、艺术管理、非物质文化遗产保护、戏剧学、电影学、戏剧影视文学、广播电视编导、影视技术等八个教育部明确规定使用高考文化课成绩录取的艺术类专业。二是有关高校根据人才培养实际不对考生专业考试成绩提出要求的相关艺术类专业。不组织专业考试的艺术类招生计划原则上安排在相应普通本科批、专科批,并执行相应批次录取规则。

根据院校要求,部分院校列到本科批的上述专业与其普通类专业分列院校代号编排,并标注有“按高考文化课成绩录取的艺术类专业”,也有部分院校上述专业未与其普通类专业分列院校代号,在同一院校代号下统一编排,但也是使用高考文化课成绩录取的艺术类专业。

(三)体育类

体育类招生分本科提前批和专科提前批两个批次。

1.本科提前批。分为A、B两段,分段依次录取。

本科提前批A段。包括河北体育学院少数民族传统体育项目。实行以学校为单位的顺序志愿模式。设1次集中填报志愿和1次征集志愿。

本科提前批B段。包括使用河北省普通体育类专业考试成绩作为专业成绩进行录取的体育类本科专业。实行以“专业(类)+学校”为单位的平行志愿模式,1个“专业(类)+学校”为1个志愿。设1次集中填报志愿和1次征集志愿,每次最多可填报70个志愿。

2.专科提前批。包括使用河北省普通体育类专业考试成绩作为专业成绩进行录取的体育类专科专业。实行以“专业(类)+学校”为单位的平行志愿模式,1个“专业(类)+学校”为1个志愿。设1次集中填报志愿和1次征集志愿,每次最多可填报70个志愿。

八、中等职业学校对口升学录取批次和志愿设置有什么变化?如何填报志愿?

为提高考生填报志愿的准确性,2025年起,我省对口升学采用“专业(类)+学校”志愿填报模式,即1个“专业(类)+学校”为1个志愿。对口本科批和对口专科批均设1次集中填报志愿和1次征集志愿,每次最多可填报96个志愿,不能跨类填报。对口本科批随本科提前批B段填报志愿、录取,对口专科批随专科提前批填报志愿、录取。

“专业(类)+学校”模式下,考生可以根据自己的兴趣特长,优先从专业角度选择高校并填报志愿,与以往相比,其优势主要体现在:一是能够更好维护考生利益。考生可直接选择到院校的具体专业,不需专业调剂,从而避免被调剂到不喜欢专业的遗憾;二是能够促进高校进一步加强专业建设。有利于高校录取到具有明确专业志向的学生,同时促进高校进一步加强学科专业建设,提高人才培养质量;三是能够强化相关专业领域人才培养。可以吸引更多考生选择自己擅长并心仪的专业,增加其学习动力,促进相关专业人才队伍建设和个人成长成才。

“专业(类)+学校”的平行志愿投档录取原则以及志愿填报的基本方法,详见本须知第九条至第十二条。为帮助对口考生填报志愿,2025年“河北省高考志愿填报智能参考系统”研发了对口模块,增加了对口升学考试志愿填报智能参考功能,为对口考生提供志愿填报参考服务。

九、“专业(类)+学校”平行志愿投档原则是什么?

“专业(类)+学校”平行志愿投档原则为“分数优先、遵循志愿、一次投档、不再补档”,将控制线上未录取的有志愿考生,结合高校各专业(类)要求,依据高校招生计划和调档比例确定投档考生数,普通类按高考文化总成绩(含政策性加分),艺术类、体育类按综合成绩,对口考生按对口总分(含政策性加分)从高分到低分排序,遵循考生的志愿顺序依次投档,由高校择优录取。

具体地讲,就是先从排在第一位的考生开始,计算机根据该生填报的1、2、3、4、5……等多个平行志愿,从第1个志愿开始依次检索,如果第1个志愿有空额就投档,如已满额,则检索第2个志愿,依此类推。一旦投档,该生后面的志愿即失效。然后再检索排在第二位的考生……直到所有计划满额或者没有符合投档条件的考生为止。如果某一考生填报的所有志愿都不符合投档条件,则不能被投档。

十、“专业(类)+学校”志愿模式如何填报?

我省在普通类的本科提前批B段、本科批、专科批,艺术类的本科提前批B段、专科提前批部分专业,体育类的本科提前批B段、专科提前批及对口本科批和对口专科批,均实行“专业(类)+学校”的平行志愿。

在这种模式下,志愿填报以“专业(类)+学校”为单位,即1所院校1个招生专业(类)为1个志愿。比如,要报考河北大学的数学、物理、化学3个专业,需要填报河北大学+数学、河北大学+物理、河北大学+化学3个志愿单位。

该志愿模式下,普通类、对口类每次最多可填报96个志愿,艺术类、体育类每次最多可填报70个志愿,考生填报志愿须符合拟报考院校专业(类)的选考科目要求(对口类除外),不符合要求的不能填报。

“专业(类)+学校”平行志愿模式不再设专业服从调剂选项,考生不必担心被调剂到不喜欢的专业,也不用担心出现“因不服从专业调剂而退档”的情况。但需要特别提醒考生,“专业(类)+学校”平行志愿模式下,投档到高校并不意味着万无一失,考生填报志愿前一定要认真阅读高校招生章程及招生计划,比如,部分外语类专业对语种有要求,部分专业对身高、体重、视力、色觉等身体条件有要求,部分专业对单科成绩、毕业类别等有要求,考生应根据自身实际合理填报,避免因不符合高校有关要求被退档。

十一、对“专业(类)+学校”平行志愿认识误区有哪些?

一般来说对平行志愿的认识误区有三个:

误区一:可以一档多投或多次投档。在同一批(段)考生一次可以填报多个学校专业(类)志愿,但在实际投档过程中,投档机会最多只有一次,也就是说,即使有多个志愿符合投档要求,在这些符合投档要求的志愿中,只能投档到排在前面的那一个,而且一旦投档,其余志愿随即失效,不再投档。投档后因某种原因被退档,即使后面还有符合投档要求的志愿,也不再投档。

误区二:平行志愿没有先后顺序。对考生个人来说,平行志愿是有先后顺序的。平行志愿的检索顺序就是考生所填报的1、2、3、4、5……志愿顺序,所以考生一定要精心安排志愿顺序,把最喜欢的志愿填在靠前的位置。

误区三:实行平行志愿后没有了风险。平行志愿虽然可以大大降低风险,但不能全部消除风险:一是被退档的风险。一些院校专业(类)对考生的身高、视力、色觉等身体条件、外语语种、单科成绩等有要求。考生档案投到某个学校的专业(类),如果不符合该专业(类)的上述要求,可能会被退档。二是档案投不出去的风险。如果考生自身定位不准确,志愿填报过高,平行志愿之间没有拉开适当的梯度,就可能导致所填报的志愿都达不到投档要求,考生档案无法投出。

十二、填报“专业(类)+学校”平行志愿有哪些建议?

一是认真阅读《2025年河北省普通高等学校招生计划》,包括院校名称、办学类型、专业(专业类)、层次、选考科目要求、学制、学费、计划数等。

二是认真研读高校的招生章程。要详细了解院校招生政策、录取规则、学科优势、专业设置、地理位置等方面信息,要了解院校办学性质是公办、民办,还是独立学院等,一些独立学院名称与公办院校名称比较相近,但不是同一个学校。要关注院校专业对身体条件的要求,比如,医学类、美术设计类等专业一般不招收色盲、色弱考生。要了解院校专业对选考科目、单科成绩、外语语种等要求,比如,有的专业(类)要求英语单科成绩100分以上。还要注意收费标准,某些院校专业收费较高,考生要结合自身家庭条件,理性填报。

三是确定填报意向。综合考虑自己的选考科目、成绩位次、兴趣爱好、专业特长、身体条件等各方面的因素,明确自己立志攻读的专业范围和院校范围,初步选择足够数量的“专业(类)+院校”志愿。

四是分析研究相关数据。考生可根据成绩位次,结合往年院校专业的计划、录取等方面情况综合分析,参考近两年相应位次上下接近的院校专业录取情况,收集汇总相关专业录取最高分、最低分和平均分,对初选的“专业(类)+院校”志愿进行筛选。

五是选择足够多的志愿。对初选志愿进行筛选后,按照“冲一冲、稳一稳、保一保”的策略,分三个梯度初步确定足够数量的院校专业(类)作为拟报志愿。平行志愿批次普通类、对口类每次最多可填报96个志愿,艺术类、体育类每次最多可填报70个志愿。考生要珍惜机会,尽可能多地选择并填报志愿。应尽量填满志愿,多一个志愿,就多一次录取机会。

六是合理安排志愿顺序。根据自己的成绩合理定位,志愿之间要有合理梯度,不宜全部填报高分段,也不必全部填报低分段志愿,可以将自己分数优势不大却很喜欢的志愿放在前列“冲一冲”,具有一定分数优势也较喜欢的志愿放在中间“稳一稳”,分数优势较大且有把握的志愿放在最后“保一保”。

十三、院校招生专业对再选科目有几种要求?

高校对再选科目(化学、地理、生物、思想政治)要求分为四种:

一是不提再选科目要求的,符合首选科目(物理或历史)要求的考生均可报考;

二是提出1门再选科目要求的,考生必须选考该科目方可报考,如某校某专业对化学科目提出要求,符合首选科目要求且选考化学的考生才能报考;

三是提出2门再选科目要求且均须选考的,考生须同时选考这2门科目方可报考,如某校某专业对化学和生物科目提出要求,符合首选科目要求且同时选考化学和生物的考生才能报考;

四是提出2门再选科目要求且只需选考其中1门的,考生选考该2门科目中的任意1门即可报考,如某校某专业要求考生选考化学或生物科目,符合首选科目要求且只要再选科目中有化学或生物的考生即可报考。

十四、如何查询招生院校对选考科目的要求?

考生可以登录拟报考高校官方网站进行查询,或查阅《2025年河北省普通高等学校招生计划》。

十五、填报顺序志愿与填报“专业(类)+学校”平行志愿在操作上有什么区别?

《招生计划》展现给考生的是同一院校下多个专业(类)。顺序志愿填报时,考生应先填写院校代号,再填写不超过6个专业代号,并根据自身实际决定是否勾选专业服从调剂选项,从而构成1个志愿;“专业(类)+学校”平行志愿填报时,考生应先填写院校代号,再填写1个专业代号,从而构成1个志愿,没有专业服从调剂选项。

十六、填报顺序志愿需要注意哪些?

我省高考普通类本科提前批A段、C段和专科提前批实行顺序志愿,考生每次可填报1所院校,每所学校设6个专业志愿和1个专业服从调剂选项。顺序志愿投档时,按照“志愿优先、遵循分数”的原则,将控制线上未录取的填报同一院校志愿考生,结合高校要求和调档比例,按照投档成绩由高到低排队依次投档。投档后,由高校根据向社会公布的招生章程进行录取。

填报顺序志愿时需注意:一是合理选择专业服从调剂选项。顺序志愿投档后,如果考生未勾选服从专业调剂选项,如其填报的所有专业均未达到录取条件时,就会因不服从专业调剂而退档;如果考生勾选了服从专业调剂选项,如其填报的所有专业均未达到录取条件时,则会被调剂到该校其他未录满的专业,但无法调剂到有特殊要求的专业(比如对身体条件有特殊要求、只招收有专业志愿考生的专业等),因此,考生要结合自身的实际情况和需求,作出最适合自己的选择;二是合理选择专业志愿顺序。投档后,高校分配专业时,有的实行分数优先,有的实行专业志愿优先,有的还设有分数级差,考生要认真阅读相关高校招生章程中的录取规则,科学合理填报专业志愿。

注:(1)分数优先。分数优先就是投档到该校的所有考生,由高分到低分依次按专业进行录取,也就是说,分数高的学生优先按专业顺序进行录取。

(2)志愿优先。志愿优先就是在报考该院校的考生中,首先考虑的是考生的专业志愿,也就是说先考虑第一专业志愿,再考虑第二专业志愿,依次类推。比如,一个考生未能达到第一专业志愿最低录取分数,将转入下面的专业志愿排序,如该专业已被第一专业志愿所录满,不管该生分数多高,也不能进入该专业。

(3)分数级差。分数级差是指投档后,高校在录取非第一专业志愿考生时所设立的分数差额。例如,某一高校规定专业级差为3分,学校在分配专业时,如果某考生第一专业志愿已录满,在录取其第二专业志愿时,则会将考生成绩减去3分后,再与第一专业志愿的考生一起排序确定专业。

十七、如何查询往年的招生录取数据?

一是登录拟填报院校官方网站进行查询。

二是查阅省教育考试院汇编的《全国普通高校在河北招生录取分数分布统计2025版》《2025年河北省普通高校招生报考指南》和《2025年河北省普通高等学校招生艺术类报考指南》。这些资料收集整理了近年高校录取的相关数据和资料。

三是通过河北省高考志愿填报智能参考系统查询。考生凭考生号(用户名)和身份证号码后六位(初次登录密码,身份证号最后一位为字母的应大写)或系统体验期间修改后的密码,登录“河北省高考志愿填报智能参考系统”(http://www.hbzyck.com)查询。

四是通过河北省教育考试院普通高校招生考试信息管理与服务平台信息查询系统(https.//gk.hebeea.edu.cn)或河北省高考志愿填报辅助系统查询,系统用户名为考生号或者身份证号,密码为高考报名时本人所设置的密码。

十八、艺术类、体育类考生的综合成绩是如何构成的?

艺术类、体育类综合成绩的构成:

(1)美术与设计类、音乐类、舞蹈类、书法学、表(导)演类:综合成绩=高考文化总成绩(含政策性加分)×0.5+(专业成绩÷专业满分)×750×0.5,结果四舍五入保留3位小数。播音与主持类综合成绩=高考文化总成绩(含政策性加分)×0.7+(专业成绩÷专业满分)×750×0.3,结果四舍五入保留3位小数。上述各艺术类统考专业满分均为300分。

(2)体育类:综合成绩=高考文化总成绩(含政策性加分)×0.3+(专业成绩÷专业满分)×750×0.7,结果四舍五入保留3位小数。体育类专业满分400分。

十九、艺术类、体育类考生可以兼报普通类专业吗?

艺术类和体育类考生,可以兼报普通类专业,但每次志愿填报时(集中填报志愿或征集志愿),同一批次(段)只能选择一个类别填报。

二十、国家专项计划招生如何填报志愿?

国家专项计划志愿安排在本科提前批A段和B段。通过资格审核且已完成公示的考生方可填报。其中,有政治考察、面试、体检等特殊要求的国家专项计划安排在本科提前批A段,其他国家专项安排在本科提前批B段。

本科提前批A段的国家专项计划实行顺序志愿,设集中填报志愿和征集志愿,每次只能填报1所学校,设6个专业志愿和1个专业服从调剂选项。本科提前批B段的国家专项计划实行平行志愿,设集中填报志愿和征集志愿,每次最多可填报96个志愿,与免费医学定向生、公费师范生(含优师专项)同批一起填报,同批一起录取。

二十一、高校专项计划招生如何填报志愿?

高校专项计划列在本科提前批C段,实行顺序志愿,设1次集中填报志愿,不进行志愿征集,可填报2所学校(即1个第一志愿和1个第二志愿),每所学校设6个专业志愿和1个专业服从调剂选项,第一志愿录取结束后,若有高校未完成计划,则向高校投放第二志愿填报有该校的未录取考生档案,供高校审录。经有关高校考核合格且在教育部“阳光高考”信息平台公示的考生方可填报。

二十二、地方专项计划招生如何填报志愿?

地方专项计划安排在本科批,与学校普通类专业分列院校代号,分类编排,与其他普通类学校同批一起填报,同批一起录取,实行平行志愿。设集中填报志愿和征集志愿,每次最多可填报96个志愿。通过资格审核且已完成公示的考生方可填报。

二十三、国家专项计划、高校专项计划、地方专项计划录取考生放弃入学资格或退学有什么后果?

根据教育部规定,往年被国家专项计划、高校专项计划、地方专项计划录取后放弃入学资格或退学的考生,不再具有专项计划报考资格。

二十四、如何填报军队(含武警)院校志愿?

报考军队(含武警,下同)院校的考生须参加2025年河北省普通高校招生考试的普通高中毕业生(应届、往届均可),未婚,年龄不低于16周岁、不超过20周岁,志愿从事国防事业,身体健康且通过省军区统一组织的政治考核和军事职业适应性检测(简称军检,包括面试、体格检查、心理检测),毕业后服从组织分配。高中阶段体质测试成绩达到及格以上(即普通高中学业水平考试合格性考试体育与健康科目成绩为“合格”)

军队院校招生计划安排在本科提前批A段,实行顺序志愿投档,设1次集中填报志愿和1次征集志愿,考生每次可填报1所学校,每所学校设6个专业志愿和1个专业服从调剂选项。集中填报志愿时间为6月26日12时至6月27日12时。

已完成军队院校(专业)志愿填报的考生,仍可在规定时间填报包括本科提前批A段在内的普通院校(专业)志愿。其中,通过省军区组织的政治考核和军检合格的考生,其军队院校(专业)志愿生效,本科提前批A段的普通院校(专业)志愿无效;未通过省军区组织的政治考核或军检不合格的考生,其军队院校(专业)志愿无效,本科提前批A段的普通院校(专业)志愿生效。

陆军工程大学安排在本科提前批A段的定向人防计划以及空军军医大学和海军军医大学安排在本科批的普通类招生计划,考生不需参加政治考核和军检,入学后无军籍,不享受军官学员相关待遇。这两类计划随相应批次普通类专业进行填报,不属于6月26日12时至6月27日12时军队院校志愿填报范围。

空军航空大学和海军航空大学的招飞计划列在本科提前批A段,前期已参加空军、海军组织的体格检查、心理选拔和政治考核等并合格的考生方可填报,不需参加省军区统一组织的政治考核和军检。相关考生随本科提前批A段普通类专业一起填报志愿,填报时间为6月28日9时至7月2日17时。

其他有关要求详见军队院校招生相关文件,或及时关注省教育考试院官方网站查询有关招生办法。

二十五、如何填报定向培养军士志愿?

报考招收定向培养军士院校的考生,须为2025年参加普通高等学校招生全国统一考试的高级中等教育学校毕业生,年龄不超过20周岁(2005年8月31日以后出生),未婚,志愿至少服现役满5年,其政治和身体条件按照征集义务兵的规定执行。须参加各地征兵办统一组织的体格检查和政治考核且合格。

定向培养军士专业编制在专科提前批,计划性质为“非定向”,与院校普通类专业分列院校代号,分类编排。实行以学校为单位的顺序志愿模式,设1次集中填报志愿和1次征集志愿,每次可填报1所院校,每所院校最多可填报6个专业志愿和1个专业服从调剂选项。

志愿填报采取公布分数后网上填报的方式进行,拟报考定向培养军士生的考生,于6月26日12时至6月27日12时,登录河北省教育考试院网站(网址:http://www.hebeea.edu.cn,或直接访问https://gk.hebeea.edu.cn),通过志愿填报系统集中填报专科提前批相应高校定向培养军士生志愿。征集志愿填报时间随专科提前批同时进行,时间为8月7日12时至8月8日10时,填报对象为6月26日12时至6月27日12时已填报定向培养军士志愿、专科批录取控制分数线上、满足报考条件、尚未被录取且前期体格检查和政治考核合格的考生。

填报定向培养军士生志愿的考生不影响本科提前批和本科批的志愿填报和录取,如被本科层次录取,则不能参加专科提前批定向培养军士生的录取。已填报定向培养军士生志愿的考生,如体格检查和政治考核合格,其定向培养军士生志愿生效,专科层次集中志愿填报时(7月29日12时至8月1日17时),不能再填报专科提前批志愿,但可填报专科批志愿;如体格检查或政治考核不合格,其定向培养军士生志愿无效,专科层次集中志愿填报时,可填报专科提前批和专科批志愿。

定向培养军士招生相关政策详见《河北省2025年定向培养军士招生须知》。

二十六、如何填报公安类院校志愿?

有意向报考公安院校公安专业的考生,须为参加2025年河北省普通高等学校招生考试的高级中等教育学校毕业生,年龄为十六周岁以上、二十二周岁以下(2003年9月1日至2009年8月31日间出生),并参加由省公安厅统一组织的政治考察和面试、体检、体能测评且合格,在规定时间内填报志愿。

公安类专业均编列在本科提前批A段和专科提前批,实行顺序志愿投档,设1次集中填报志愿和1次征集志愿,每批(段)每次只能填报1所院校,每所学校设6个专业志愿和1个专业服从调剂选项。

公安类专业的国家专项计划单列代号,与普通公安类专业分开编列,统一编排在所有普通类公安计划之后,批次为本科提前批A段,实行顺序志愿投档,设1次集中填报志愿和1次征集志愿,每次只能填报1所院校,每所学校设6个专业志愿和1个专业服从调剂选项。中国人民警察大学的国家专项计划为非公安类专业,列在本科提前批B段,无须参加河北省公安厅组织的政治考察、面试、体检和体能测评,毕业后自主就业,与其他普通类院校的国家专项计划一起,实行平行志愿投档,设集中填报志愿和征集志愿。

中国人民警察大学列在普通类本科批的专业,无须参加河北省公安厅组织的政治考察、面试、体检和体能测评。

其他有关要求详见公安院校招生相关文件,或向相关院校咨询。

二十七、如何填报定向就业招生志愿?

定向就业招生计划单列,实行顺序志愿投档,每个批次(段)只能填报1所院校志愿。解放军陆军工程大学定向人防计划安排在本科提前批A段,清华大学、西安交通大学、东北大学秦皇岛分校、河北工业职业技术大学的定向就业计划安排在本科提前批C段,详见2025年招生计划。

二十八、高水平运动队招生如何填报志愿?

报考高水平运动队的考生,须通过相应考核并经教育部“阳光高考”信息平台“高水平运动队入围名单”公示,批次为本科提前批C段,实行顺序志愿,设1次集中填报志愿,不进行志愿征集。可填报1所学校,设6个专业志愿和1个专业服从调剂选项。

需要提醒考生的是,考生填报时请认真查看院校招生章程或咨询院校,如有疑问,请及时和招生院校联系。

二十九、如何填报公费师范生(含优师专项)志愿?

教育部直属部分师范院校和我省部分师范院校继续安排公费师范生(含优师专项)招生。普通类公费师范生安排在普通类本科提前批B段,设集中填报志愿和征集志愿,每次最多可填报96个志愿,与免费医学定向生、国家专项计划同批一起填报,同批一起录取。

优师专项属于公费师范生范畴,是为中西部欠发达地区定向培养教师的专项计划,面向全省招生,分为国家优师专项(部委属师范大学承担)和地方优师专项(河北师范大学和河北民族师范学院承担),面向我省脱贫县(原集中连片特困县和国家扶贫开发工作重点县)就业。普通类的优师专项编列到公费师范生类,单列院校代号,院校名称后单独标注“优师专项”,与公费师范生、免费医学定向生、国家专项计划一起实行平行志愿,批次均为普通类本科提前批B段。

除以上普通类公费师范生(含优师专项)招生之外,艺术、体育、高校专项计划等招生类型的公费师范生(含优师专项)安排在相应类别和批次。

考生被公费师范生(含优师专项)录取后须签订协议,详情请咨询有关院校。

2024年起,6所教育部直属师范大学开展本研衔接师范生公费教育(不含优师专项),培养目标为全日制教育硕士专业学位研究生。学校结合本科前三年学业成绩、在校表现等对学生进行推荐免试攻读研究生(以下简称推免)综合考核,取得学校推免资格并达到学校硕士研究生录取标准的可推免录取至本校全日制教育硕士专业学位研究生,并于本科第四年开始硕士课程先修学习。退出公费师范生培养的学生,不再具有申请推免资格。公费师范生毕业后一般回生源所在省份定向地(市)中小学任教(不能在省会城市主城区任教),并承诺从事中小学教育工作6年以上。研究生一年级课程学习结束后,部属师范大学根据公费师范生本科以来的综合考核结果进行排序。公费师范生按排序在录取当年公布的生源所在省份相关专业履约任教地(市)范围内进行选择,经就读高校确认,在《本研衔接师范生公费教育协议》中补充履约任教地(市)信息。公费师范生毕业后均须履约任教,未履约任教或履约任教期限不足,按《本研衔接师范生公费教育协议》约定承担相应责任,违约行为纳入信用记录,并及时与全国信用信息共享平台共享,违约相关材料归入本人人事档案。公费师范生未在学校规定学习年限内取得教育硕士研究生学历学位证书和教师资格证书的,按违约处理,须退还已享受的公费教育费用并缴纳违约金。具体要求请查阅《国务院办公厅关于转发教育部等部门<教育部直属师范大学本研衔接师范生公费教育实施办法>的通知》(国办发〔2024〕27号),或咨询招生院校。

三十、如何填报免费医学定向生志愿?

通过报名地招生考试机构相应资格审核且已完成公示的考生方可填报农村订单定向免费医学生计划(简称免费医学定向生)。否则,填报的志愿无效。

本科层次免费医学定向计划由河北大学、河北医科大学、河北中医药大学、华北理工大学、河北工程大学、承德医学院、河北北方学院承担,专业为临床医学(其中河北中医药大学为中医学)。本科招生计划列在本科提前批B段,计划性质为“非定向”,实行以“专业(类)+学校”为单位的平行志愿模式,设1次集中填报志愿和1次征集志愿,1个“专业(类)+学校”为1个志愿,每次最多可填报96个志愿。

2025年专科层次免费医学定向计划不再招生。

三十一、如何填报预科班志愿?

预科班招生包括少数民族预科班和边防军人子女预科班。这两类预科班统一编列在本科批,与普通类专业分类编排,设集中填报志愿和征集志愿,与其他普通类院校同批一起填报,同批一起录取,实行“专业(类)+学校”平行志愿,每次最多可填报96个志愿。

其中少数民族预科班只招收少数民族考生,边防军人子女预科班只招收通过边防军人子女资格审查的考生。

三十二、强基计划有关注意事项?

报考强基计划的考生无需在我省志愿填报系统填报强基计划志愿,按有关试点高校《招生简章》的要求报考,由高校确定录取结果。我省根据高校确定的本省拟录取考生名单,在提前批录取开始前办理录取备案手续。强基计划考生可参加我省其他各类高考志愿正常填报,如被强基计划录取,将不再参加其他各类型投档和录取工作。

三十三、填报志愿时考生如何对待优惠加分政策?

对具备加分资格的考生,我省按照加分后的分数投档。具备国家加分项目资格的考生可在其统考成绩总分基础上增加分值投档,由高校审查决定是否录取。具备我省地方加分项目资格的考生,加分范围只适用于我省高校省内招生(河北省境内的部委属高校不享受地方优惠加分),在考生文化统考成绩总分基础上增加分值投档,由高校审查决定是否录取。对于同时符合多种加分条件的考生,投档时,报考省外院校的使用国家加分最高一项,报考河北省院校的使用国家加分与省内加分中最高一项。根据教育部有关规定,所有高考加分项目及分值均不得用于高校不安排分省招生计划的艺术类专业、高水平运动队、高校专项计划等招生项目。录取时是否考虑加分因素,按院校的有关规定执行。由于部分院校不承认或部分承认优惠加分政策,因此,享有优惠加分政策投档的考生,有可能因实际文化成绩较低而被院校退档。请考生在填报志愿前,务必认真阅读有关院校《招生章程》或向院校咨询。

三十四、志愿填报时间截止后还可以补报志愿吗?

志愿填报系统将按照规定的志愿填报时间准时开放和关闭,考生须按照有关操作流程,在规定时间内完成志愿填报。志愿填报截止后,不接受任何形式的补报志愿。

三十五、什么是“学校负责、招办监督”的录取原则?

高校和省级招办应按照“学校负责、招办监督”的原则实施新生录取工作。高校应按照向社会公布的招生章程中的录取规则进行录取。对思想政治品德考核合格、身体健康状况符合相关专业培养要求、投档成绩达到同批录取控制分数线并符合学校调档要求的考生,是否录取以及所录取的专业由高校自行确定,高校负责对已投档但未被录取考生的退档原因作出解释。省级招办负责监督在本地区招生高校执行国家招生政策、招生计划情况,纠正违反国家招生政策、规定和违背录取规则等行为。

三十六、投档时,考生成绩相同时如何排序?

普通类:当遇到多名考生高考文化总成绩(含政策性加分)相同时,依次按语文数学两门成绩之和、语文数学两门中的单科最高成绩、外语单科成绩、首选科目单科成绩、再选科目单科最高成绩、再选科目单科次高成绩由高到低排序投档;如仍相同,比较考生志愿顺序,顺序在前者优先投档,志愿顺序相同则全部投档,是否录取由高校决定。

军队院校、综合评价招生等有特殊投档要求的,按照有关文件执行。

艺术类、体育类:实行平行志愿模式的批次,当遇到多名考生综合成绩相同时,依次按高考文化总成绩(含政策性加分)、语文数学两门成绩之和、语文数学两门中的单科最高成绩、外语单科成绩、首选科目单科成绩、再选科目单科最高成绩、再选科目单科次高成绩由高到低排序投档;如仍相同,比较考生志愿顺序,顺序在前者优先投档,志愿顺序相同则全部投档,是否录取由高校决定。

对口类:遇到多名考生对口总分(含政策性加分)相同时,依次按语文数学两门成绩之和、语文数学两门中的单科最高成绩、英语单科成绩、对口专业总成绩由高到低排序投档;如仍相同,比较考生志愿顺序,顺序在前者优先投档,志愿顺序相同则全部投档,是否录取由高校决定。

三十七、什么是征集计划?

征集计划是某批次(段)集中填报志愿录取结束后的院校缺额和新增计划,由三部分组成:一是部分院校专业(类)因生源不足未录取满额,产生缺额;二是部分院校专业(类)因进档考生身体条件不符合录取要求等原因被退档,形成缺额;三是平行志愿投档后,又有部分院校专业(类)向我省新增计划。

未被录取的考生可在规定时间内,按照公布的征集计划填报征集志愿。

三十八、征集志愿怎么填报?

各批次(段)征集志愿填报时间详见本须知第一条,或者查看高考准考证背面。各批次(段)征集志愿填报前,省教育考试院官网、官方微信公众号将公布征集计划,未录取的考生可按公布的征集计划填报征集志愿。征集志愿填报方式和系统操作同集中填报志愿一样。

三十九、如果未被某一批次录取,影响下一批次的录取吗?

考生如未被上一批次(段)高校录取,其参加下一批次(段)高校录取的机会不受影响;考生如被上一批次(段)高校录取,不能再参加下一批次(段)高校的录取。

四十、控制分数线上考生未被录取的主要原因有哪些?

(1)填报了无效志愿。如汉族考生填报少数民族本科预科班志愿;不具备资格考生填报国家专项计划志愿;填报志愿时未按要求操作、没有保存等。

(2)填报志愿偏高。所报志愿未达到所填报院校专业(类)的投档分数线。

(3)身体状况或相关科目等不符合院校专业(类)要求。如有的考生身体条件受限,盲目选报一些对身体条件有相应要求的院校专业(类);没有参加外语口试的考生报考需要口试的专业(类)等。

(4)按照有利于争取招生计划的原则,我省根据各类考生考试成绩,按照略多于招生计划总数的一定比例,结合生源情况,划定各批各类录取控制分数线。略多于的考生中可能有少数考生会在录取过程中落选。

四十一、如何准确查询录取结果?

招生院校依法依规寄发的录取通知书,是已录取考生获得录取结果的正式渠道。

查询渠道:(1)通过省教育考试院网站(网址:http://www.hebeea.edu.cn)、省教育考试院微信公众号(hbsksy)、省教育考试院APP客户端(扫描省教育考试院网站的二维码下载并安装Android系统或IOS系统的手机客户端软件)查询本人录取结果。(2)通过县(市、区)高考咨询服务站查询本人录取结果。(3)通过院校网站查询或者直接向院校咨询。

四十二、什么是志愿填报辅助系统?

为了更好地服务考生,河北省教育考试院官方网站将在集中志愿填报前开通志愿填报辅助系统,让考生提前进行招生计划和往年院校专业(类)录取分数、位次查询,并对心仪院校专业(类)进行收藏及意向志愿预选(收藏及添加意向功能会在志愿填报开始前关闭,请考生及时通过河北省教育考试院网站了解并关注系统的开启及关闭时间)。志愿填报辅助系统仅对集中填报志愿提供相关辅助功能,征集志愿时不提供。

志愿填报辅助系统免费提供给考生使用。

四十三、志愿填报辅助系统操作流程及注意事项有哪些?

考生在规定时间内,通过计算机网络访问省教育考试院网站(网址:http://www.hebeea.edu.cn,或直接访问https://gk.hebeea.edu.cn),登录系统。须使用IE11、Chrome、Edge及以上版本浏览器,其他类型及版本不予支持。系统不支持使用手机、平板等移动终端。

(1)系统登录。考生须使用用户名和密码登录系统,用户名为考生本人的考生号或身份证号,密码为考生高考报名时所设置的密码。志愿填报辅助系统开放期间,同一考生在同一时间段只允许在一个终端登录,请广大考生妥善保管好密码及个人信息,谨防他人盗用。考生登录系统20分钟内无任何操作,再次进行操作时会被强制退出系统,考生需要重新登录。

(2)阅读提示。考生登录成功后,会显示温馨提示页面,请考生认真阅读。阅知后系统会自动显示批次列表页面。

(3)计划查询。系统会根据考生报考类别及选考科目情况将考生能够填报的批次、计划性质、科类全部列出,考生可以通过点击“进入”按钮,进入到相应批次、计划性质、科类的计划查询页面。

(4)收藏招生计划。在招生计划列表中,考生可以对感兴趣的专业进行收藏。收藏的招生计划将会加入到收藏列表。

(5)添加意向志愿。在收藏列表中,考生可以将心仪专业添加为意向志愿。在意向志愿列表页面,考生可对意向志愿进行顺序调整或删除。保存成功的意向志愿可在志愿填报系统中相应批次、计划性质、科类下进行一键加载。需提醒的是:意向志愿调整完毕后,务必点击“保存”按钮进行保存,否则调整结果无效。

(6)系统退出。退出系统时应点击页面右上方的“退出系统”,以确保系统正常退出。

志愿填报辅助系统操作流程及注意事项可登录省教育考试院网站(http://www.hebeea.edu.cn)查看视频“2025年河北省普通高校招生考试志愿填报辅助系统使用说明”。

四十四、什么是河北省高考志愿填报智能参考系统?有哪些功能?

为帮助考生在“专业(类)+学校”平行志愿模式下合理选择高考志愿,省教育考试院研发了“河北省高考志愿填报智能参考系统”。“河北省高考志愿填报智能参考系统”是面向全省考生免费提供的公益性高考志愿填报参考服务的官方平台,具有权威性、科学性、公益性、便捷性等特点。

今年的参考系统在以往基础上,从以下几方面进一步修改完善:第一,合并了登录入口。普通类、艺术类、体育类、对口类考生从同一个入口登录,系统根据考生号自动确定考生类型,考生可在输入个人信息之后选择批次。登录时,增加了信息验证环节。第二,解决了音乐教育和音乐表演兼报问题。音乐类考生可以一次性输入两个类别的成绩,在两个类别间自由切换,分别选择音乐教育和音乐表演进行志愿筛选,分别导出音乐教育和音乐表演的意向志愿。第三,调整了推荐志愿中“稳”的阈值。通过数据参数的调整,增加了考生“稳”的区间选择范围。第四,给考生提供了一次修改个人信息的权限。考生可在重置密码时选择是否勾选重置考生信息,如果选择重置考生信息,在重置为初始密码时,考生之前输入系统的个人信息同时清空,需重新输入个人信息。第五,完善了系统使用提示。除了将各种提示信息调整的更加明显,还专门制作了若干小视频,就各个关键操作环节分别予以说明。第六,增加了对口升学考试志愿填报智能参考功能。依据我省对口升学考试实行“专业(类)+学校”志愿填报模式,研发新增对口模块,为对口考生提供志愿填报参考服务。

参考系统登录网址为www.hbzyck.com,用户名为考生号,初始密码为考生身份证号码后六位(如考生此前体验过系统并修改了密码,使用改后密码)。考生登录参考系统,输入姓名、性别、手机号、相应分数、选考科目等信息后,系统即可筛选出符合考生报考条件的专业(类),考生可以按照省份、城市、学校、专业等条件选择拟报考的高校和专业(类),并可将志愿选择结果导出备查。参考系统还包括院校信息、专业简介、专业选择测试、百问百答等模块。

智能参考系统于6月下旬正式开通。具体操作使用步骤可登录省教育考试院网站查看《河北省高考志愿填报智能参考系统使用手册》和视频“河北省高考志愿填报智能参考系统使用说明”。

特别提醒考生:该系统适用于河北省普通高校招生普通类本专科(不含提前批)、艺术类本科提前批B段、艺术类专科提前批(平行志愿模式)、体育类本科提前批B段及专科提前批(平行志愿模式)、对口本科批和对口专科批。参考系统不是正式填报志愿的系统,只是给考生选择志愿提供参考。考生要注意区分清楚智能参考系统与正式志愿填报系统两个系统的密码,不要混淆。所推荐的志愿仅供参考。

四十五、志愿填报系统、志愿填报辅助系统和志愿填报智能参考系统有什么区别?

志愿填报系统(网址:http://www.hebeea.edu.cn,或直接访问https://gk.hebeea.edu.cn)是考生填报高考志愿的唯一途径,无论是集中填报志愿还是征集志愿,考生都必须在规定时间内登录省教育考试院网站,通过该系统进行志愿填报,未按时填报或在其他系统填报的,都无法参加高考录取。

志愿填报辅助系统和志愿填报智能参考系统仅提供集中填报志愿辅助服务,不能代替志愿填报系统。使用这两个系统遴选的参考志愿必须通过志愿填报系统进行填报,方可生效。

四十六、如何识别和防范招生诈骗行为?

高校招生“阳光工程”的实施,有效遏制了各种招生诈骗行为,家长和考生甄别诈骗行为的能力也有所提高,招生诈骗行为大量减少,但仍须提醒考生和家长在高校录取中加以防范。常见招生诈骗行为有以下几种形式:

(1)提前查询高考分数。高考结束后,一些诈骗分子利用考生和家长急于查询成绩的心理,通过微信群、手机短信等渠道发送“提前查询分数”的虚假广告链接实施诈骗。链接中会要求填写身份证、准考证等相关信息,并交纳一定的查询费用,一旦上当不但会有财产损失,还会泄露个人信息。

(2)谎称“专家”利用“内部数据”收取天价志愿辅导费用。一些机构或个人通过“不浪费1分,不浪费未来”等说法吸引流量,夸大志愿填报作用,包装打造“专家”“名师”、虚假编造“内部信息”、宣称“大数据志愿辅导”“一对一咨询”等,诱导考生及家长购买高价、天价志愿填报咨询服务。

(3)故意混淆教育形式进行诈骗。一些不法分子或中介故意混淆普通高等学历教育与其他教育形式之间的区别,以自考助学班、网络教育班、合作办学等入学通知书蒙骗考生及家长。部分办学机构打着普通高等学历教育的幌子,实际招收其他教育形式的学员。

(4)声称某院校能购买补录名额低分录取。一些不法分子常以“计划外补招”“降分补录”为幌子实施诈骗。

(5)编造所谓“内部指标”“机动计划”的谎言进行诈骗。高考录取期间,一些不法分子往往利用家长望子成龙的心态,通过伪造文件、私刻印章、设立报名处和咨询电话等方式,假冒高校招生人员、校领导亲戚等,谎称手中掌握高校“内部指标”“机动计划”“定向招生计划”等实施诈骗。

(6)声称“知名大学”招收低分考生。所谓“知名大学”有可能是“野鸡大学”,这些学校通常采用容易与知名大学混淆的名称,以虚假的方式招收学生,有的甚至涉嫌伪造售卖虚假学历文凭证书。

(7)冒充高校招生办工作人员,向考生寄送伪造的录取通知书,发送相关的录取短信,甚至伪造虚假的招生网站,诱骗考生将学杂费打入指定的银行账号,或是以其他理由获取个人隐私信息,进而骗取钱财。

(8)谎称申领“助学金”需先交押金。一些不法分子通过非法途径获取考生身份信息后,假冒教育部门工作人员的身份,以符合“奖学金”或“高考助学金”资格为由,骗取押金或手续费。冒充教育部门或国家助学贷款承办银行的工作人员,以帮助助学贷款借款人办理还款为由,通过共享手机屏幕获取验证码、窃取账户密码、引导向第三方账户转账等方式骗取借款人钱财。

为此,考生和家长要在以下几个方面提高警惕:

(1)省级教育考试机构会在规定时间节点统一公布考生分数,不存在提前查询高考分数情况。

(2)国家和我省从未发放过“高考志愿规划师”这类职业资格证书,某些社会机构所谓的“志愿规划师”“专家名师”等均属社会人员,按照机构提供的“台词”给考生和家长辅导。考生和家长不要迷信所谓高价、天价志愿填报咨询服务,应综合参考教育考试机构、有关高校提供的官方信息,不要相信不法机构或个人声称的“内部消息”“花钱补录”“内部指标”等虚假信息,自主合理填报志愿,谨防上当受骗。

(3)普通高校招生录取新生是按照国家政策、院校招生章程、考生的分数和志愿,在全国统一编制的网上录取系统中进行的,并且经过省教育考试院审核报教育部备案。未经省教育考试院办理录取手续的考生,教育部将一律不予学籍学历电子注册。

(4)高校招生具有严格规范的录取程序和监督机制,在招生省份未完成的招生计划,须通过公开征集志愿录取,并不存在所谓的“花钱补录”。正规的招生录取不会产生任何附加费用,凡是需要收取保证金、录取费、指标费的,一律不能相信。

(5)高校招生录取有严格的工作流程,高校招生计划由省级招生考试机构统一向社会公布。不存在公布的招生计划以外的所谓的“内部指标”。考生、家长应从官方正规渠道了解、确认考试招生政策和信息,切勿轻信蛊惑,谨防上当受骗。

(6)省招生考试机构未授权任何单位或个人从事招生中介服务。

(7)考生和家长应认准“官网”标识,通过省教育考试院官方网站和相关高校官方网站确认录取信息,收到录取通知信息要注意甄别,切勿打开来源不明的网站链接,切勿在未核实账号真伪的情况下轻易转账。

(8)考生及家长如果接到自称高校、教育、财政等部门工作人员电话,声称要发放“国家助学金”“助学扶助款”时,切勿抱有侥幸心理,应及时与当地教育部门或学校联系。

特别提醒考生:

高考志愿是高校录取的重要依据,考生务必本人填报,不要将系统登录密码透露给他人。有的考生委托中学、高校或他人代为填报志愿,将自己的考生号、登录密码等信息透露给委托人,有的把密码与好友、同学分享,造成志愿被人修改。录取时发现与本人设想相去甚远,追悔莫及。为维护考生本人利益,请务必妥善保管个人信息,更不要委托他人填报,否则后果考生自负。

来源:河北省教育考试院

发表评论:

本站客服
回到顶部