
河北省教育厅关于印发《河北省职业教育“2+2+2”贯通培养项目管理办法(试行)》的通知
冀教职成函〔2023〕28号
各市(含定州、辛集市)教育局,雄安新区公共服务局,有关职业院校:
为贯彻落实中共中央办公厅、国务院办公厅《关于深化现代职业教育体系建设改革的意见》(中办发〔2022〕65号)和《河北省教育厅等十部门关于深化现代职业教育体系建设改革的若干措施》(冀教职成〔2023〕2号)精神,推进我省职业教育“2+2+2”贯通培养创新模式健康发展,省教育厅研究制定了《河北省职业教育“2+2+2”贯通培养项目管理办法(试行)》,现印发给你们,请遵照执行。
河北省教育厅
2023年6月20日
附 件
河北省职业教育“2+2+2”贯通培养项目管理办法
(试行)
第一章 总则
第一条 【目的及原则】为巩固职业教育类型定位,充分发挥企业参与办学积极性,深化职业教育供给侧结构性改革,建立多形式衔接、多通道成长、可持续发展的现代职业教育体系,推动我省职业教育“2(中职)+2(企业)+2(高职)”贯通培养(以下简称“2+2+2”贯通培养)项目健康有序开展,依据国家职业教育方针政策,按照“聚焦产业、聚焦技能,重视生源、重视质量,联合申报、联合实施”原则,结合职业学校和合作企业实际,制定本办法。
第二条 【项目含义】职业教育“2+2+2”贯通培养是指由中等职业学校(以下简称中职)、高等职业学校(以下简称高职)、企业联合开展“中职2年+企业2年+高职2年”的技术技能人才贯通培养,为企业提供高素质技术技能人才,为学生就业和发展提供服务。
第三条 【项目申报】“2+2+2”贯通培养项目申报工作由省教育厅定期组织。
原则上中职、高职与企业选择相关岗位相互适宜的专业开展对接,联合申报“2+2+2”贯通培养;企业、中职、高职的地理位置原则上应在同一区域(如同一市域)。中职优先选择县级职教中心。经省教育厅批准,若干企业可组成培养联合体。
第四条 【企业选择】通常选择县域或市域内优质企业,重点从企业规模、经济效益、发展前景、社会责任、企业文化、学徒员工预期接纳量以及员工薪酬待遇和稳定性(离职率)等多角度综合考察。多年开展校企合作的制造类实体企业优先。企业没有不良信用记录。
第五条 【联合培养协议】中职、高职与企业遵循责任共担、合作共赢的原则,自愿签订并履行“2+2+2”联合贯通培养协议,明确职责与分工、权力与义务、遇到不可抗力情况或争议的解决办法等。三方共同制定联合贯通培养工作实施方案,以有效达成中高职与协议企业联合培养,学生完成中职学业后,符合中职毕业要求的如期升入高职,继续与协议企业联合培养;学生完成高职学业、符合毕业条件后,原则上在协议企业就业。
如无特殊情况,学生和企业均应遵守协议约定,学生继续留在企业工作,企业接收学生就业。
第二章 招生宣传
第一条 【招生计划】经省教育厅批准后,“2+2+2”贯通培养项目方可招生。每年各专业招生人数以省教育厅批准的项目招生计划数为准。不得超项目超计划招生。
第二条 【宣传企业】通过推介会、咨询热线、组织家长学生参观等形式,宣传企业良好形象,明确学生发展定位。鼓励招生环节在企业内实施。
第三条 【招生职责】招生以企业为主导、中职为主体、高职共同参与。三方联合成立招生工作领导小组和工作小组,按照适岗适用原则制定招生选拔办法,企业具有一票否决权。
第四条 【破除“唯分数论”】坚决破除以文化成绩录取的“唯分数论”弊端。按照适岗适用原则,按照中考成绩制定最低控制线,采取面试、技能考试、职业适应性测试等形式,优先选拔适合企业和岗位未来需要的优秀初中毕业生。为确保公平公正,使得录取学生能够适应企业岗位,并愿意长期在企业从事相应岗位工作,招生报名前学校与企业应制定面试、技能考试、职业适应性测试等计分、考核、录取办法或实施方案。
可视情况在中考或中考成绩出来之前组织学生预报名,并对预报名学生进行选拔,通过的学生再填报2+2+2贯通培养学校及相关专业,以尽可能防止学生错过普通高中或其他中职学校录取。
第五条 【签订协议】中职招生即企业预招工。录取通过后,学校、企业和学生三方签订《企业预备员工学徒制联合培养协议》(以下简称《预备员工培养协议》),家长签署知情同意书。
学生中职毕业后,对考核合格并符合转段条件的学生,企业与学生按照《中华人民共和国劳动法》要求签订劳动合同,企业、高职与学生按照《中华人民共和国职业教育法》要求签订学徒培养协议。
以上协议内容要在中职招生前向家长学生宣讲清楚,主要内容要在《预备员工培养协议》中注明。其中要明确:学生中职毕业后,被企业录用为正式员工应符合的条件,企业与学生签订劳动合同的约定期限;未被企业聘用、未签订劳动合同和学徒培养协议的,将不能获得相应高职入学资格,须退出“2+2+2”贯通培养;企业的承诺及企业录用学生为正式员工提供的工作环境、薪金待遇等方面条件;实习实训岗位工作条件;企业与学生双方违约的处理办法,遇到不可抗力情况或争议的解决办法等。
第六条 【学籍注册】学籍注册具有法定性和权威性。中职、高职应按照省市教育行政部门和考试机构的有关规定,及时办理“2+2+2”贯通培养学生的录取和学籍注册手续,第1-3年注册为中职学籍,第5-6年注册为高职学籍。第6学期末,校企三方联合组织转段升学考核,符合条件的于第5年转录为高职学籍。中职或转段高职录取与学籍注册时均需加盖联办学校公章、注明为“2+2+2”贯通培养。学籍注册后不得擅自调整。不在“2+2+2”贯通培养学籍信息库中的学生,未来无法注册高职学籍,故不能到高职就读。
第三章 培养工作
第一条 【培养方案】根据高素质技术技能人才成长规律和合作企业工作岗位实际需求,高职与中职和企业共同制定专业人才培养方案,明确总体人才培养目标和定位,明确分阶段人才培养目标和培养规格;共同制定人才培养考核评价办法及标准;共同开发建设课程,改革创新教学方法;共同制定贯通培养管理办法,合作实施教育教学。
中职、企业、高职的教学内容要有效衔接,避免重复,实现深广度递进;教学实施要协调配合,关注各方需求,体现“2+2+2”贯通培养的优点。
第二条 【培养三阶段】“2+2+2”贯通培养项目原则上共分为三个阶段:
第一阶段(第1-2学年):重在培育学生政治认同、职业精神、法治意识、健全人格、公共参与等核心素养,打好文化基础、专业知识与技能基础,提高科学文化素养和职业能力。由中职学校培养,企业配合,以德育、公共基础课和专业技能课学习为主。
第二阶段(第3学年、第4年):重在培养学生优良的职业道德,强化学生实践能力和职业技能,提高综合职业能力。学生在中职完成前2学年规定的学业后,以企业为主安排为期2年的岗位学习和实践,突出企业学徒制培养,锤炼职业技能,感受企业文化,养成职业素养,传承工匠精神。
第3学年,学生以在企业岗位实训实习为主,掌握岗位技术技能和工作过程、方法规则、质控标准等,增强沟通与协作能力,为后续学习奠定基础。原则上学生在企业接受师傅指导的实训和集体培训时间总计不少于450学时,每天岗位学习或实践总时长不超过企业全职正式员工的工作时长。
学生完成中职学业后,考核合格且符合学徒制培养条件的,与企业签订劳动合同,企业、高职与学生签订学徒培养协议,而后方可获得相应高职入学资格,于第5年转录为高职学籍。如未取得高职入学资格,则退出此培养程序。
第4年,学生签订劳动合同后,成为企业全职正式员工,按照企业规定和劳动合同要求进行管理。
第三阶段(第5-6学年):重在加强公共基础和专业理论、相关职业领域先进技术技能学习,提高学生综合素质,培养学生成长为具有终身发展能力的复合型高素质技术技能人才。第5学年起,以联办高职为主,安排2学年学业课程,可以学徒制、工学结合等方式学习。学生完成高职学业,符合毕业要求的取得普通高校全日制大学专科文凭(两年制大专)。原则上毕业学生留在企业工作。
第三条 【公示要求】“2+2+2”贯通培养的各专业人才培养方案,应招生前在学校官网公布,招生时明确公示给学生和家长。
第四条 【管理与标准】“2+2+2”贯通培养前3学年执行中职国家专业教学标准、管理规范和学生待遇标准,后2学年执行高职国家管理规范和学生待遇标准,依据高职国家专业教学标准,制定专业人才培养实施方案。前2学年以中职管理为主,合作企业配合;第3学年中职牵头、校企共同管理;第4年以企业管理为主,高职配合。第5学年学生进入高职后,以高职管理为主,合作企业配合。
第五条 【企业实训实习】实训实习是人才培养实践教学的重要环节,要充分认识、高度重视。要创新技术技能实训方法,技术原理学习与技能训练并重;企业实训实习要遵守《职业学校学生实习管理规定》,企业要尊重学生年龄特点,保障学生休息时间,维护学生合法权益。
第六条 【淘汰机制】“2+2+2”贯通培养项目要建立相应的淘汰机制。要严把转段或升学考试质量关,考核合格者方可转段或升学,未参加转段考试或考试不合格的学生不得转段,转段或升学结果应在学校官网对外公示。严重违反学校或企业纪律的,经警告后仍不能改正的,可予以退学或退出“2+2+2”培养程序处理。
第七条 【中断处理】学生因某种原因未获得高职入学资格,但符合中职毕业要求的,可颁发中职毕业证书。
第四章 组织保障
第一条 【省厅层面】成立工作领导小组。省教育厅主管副厅长牵头,由职成教处、学生处、发展规划处等处室和省考试院相关处室负责同志组成。
第二条 【各项目领导小组】高职、企业、中职组建联合培养工作领导小组,一般由高职院校牵头负责,明确三方职责和协作机制,形成育人共同体。
第三条 【班主任团队及活动组织】三方各配备一名业务精湛、责任心强的管理者组建班主任团队,关心指导学生成长,不断加强班级建设。三方联合举办开班仪式、转段仪式和毕业仪式。重要活动一般在企业举行。
第五章 监督检查
第一条 【弄虚作假行为认定】在招生、录取、转段等工作中未按程序办理,出现超计划招生、虚假承诺等行为,甚至出现企业未实质性参与人才培养、对学生未来是否到企业工作漠不关心、个别学生并未实际到企业实习实训等情况,一经发现核实,立即要求整改或取消学生或相关培养主体的贯通培养资格。
第二条 【强化监督】省市教育行政部门强化主动监督,发挥震慑作用,及时发现、预防并处理相关学校和人员违规违法行为。对管理混乱的单位,给予警告直至撤销贯通培养资格。对学校相关责任人,依照有关规定予以追责问责;对涉嫌违法行为的,依法追究其法律责任。
来源:河北省教育厅
声明:本文系转载,是用于学习教育使用之目的。若有错误或侵害权利人权益,请留言,我们将及时更正、删除,谢谢。
截至2023年6月15日,全国高等学校共计3072所,其中:普通高等学校2820所,含本科院校1275所、高职(专科)院校1545所;成人高等学校252所。本名单未包含港澳台地区高等学校。
附件:(点击下载)
1.全国普通高等学校名单.xls
2.全国成人高等学校名单.xls
来源:教育部网站
声明:本文系转载,是用于学习教育使用之目的。若有错误或侵害权利人权益,请留言,我们将及时更正、删除,谢谢。
今天,一年一度的全省中考拉开帷幕,今年河北中考作文题目出炉啦↓↓↓
2023年河北省中考作文题
“守常”体现着中华民族的智慧。《管子》就曾用“故法而守常”强调做事要按照常理,遵循规律。如今,我们也要守学习之常,守工作之常,守为人处世之常,守优秀传统文化之常,守理想信念之常……
围绕“守常”这一话题,选择一个角度,写一篇文章。可以讲述故事,可以发表看法,还可以说明某一现象或事理。
看看名师怎么解析↓↓↓
石家庄市第二十八中学 吕旭飞老师:
千古文章意为胜,好的立意和选材可以使文章有眼前一亮之感,让自己的考场作文华丽转身。但是想要在考场上把作文写的内容充实、立意深刻、新颖别致、情感丰富,则需要在平常观察生活的细节,捕捉生活中的温暖与感动。今年中考作文紧跟时代,仍旧立足于学生的生活实际,侧重于学生的生活经验,学生在自己的经历中有所领悟并得到成长。
写好作文,一定要关注提示语和要求。审清题目,写出自己的独特感受,但最重要的是一定要有好的立意和选材。可以选择从身边的小事入手,并用以小见大的写法,抓住生活中微小而温暖的细节,表现再逐步升华,展现情感。常见的写法有亲情类、成长类和传统文化类等文章,也可以写议论文。但是无论什么类型的文章都要有精彩的开头结尾,细腻的描写,生动的语言和新颖的选材。例如:可以在亲情类、成长类作文中揉入传统文化,可选择学习剪纸、毛笔字、下围棋等题材,把自己的亲人写进作文,把自己的成长变化贯穿全文。另外,可以在文章中加入意象当做情感载体,可以由描写的物展开想象,联系自己或生活中与之相似的人或事。例如缺月、繁星、初雪、雨、树、花等,把意象和情感建构起联系,给自己的文章营造气氛,使其充满氛围感。最后,文章要有时刻点题的意识,提高语言的简练度,提高结构分布和字数分布的意识,注意铺垫和渲染,学会用抒情和议论升华主题。
写作的打开方式不止一个,请用最正确的那个方式,让自己的作文华丽转身吧!
唐山市第四十九中学 王蕊凤老师:
今年的中考作文题新鲜出炉,是以“守常”为话题的话题作文。
本次作文题目的设置贴近学生的生活,有利于考查学生的综合素养。利用作文,可以引导学生从所给的提示中表达对自然、社会、人生的思考。
看到作文题目后,学生可以利用已有的知识积累,从平时积累的素材中,进行搭桥、迁移;也可以在看到作文题目触发灵感后重新立意构思。
作文最能体现语文的综合素养,它既可以考查学生发现问题和探索问题的能力,也可以考查学生搜集信息和整理资料的能力,还可以考查学生创造性地运用语言进行表达的能力。
我省的中考作文一向注重体现语文的核心素养;注重考查综合能力;注重教、学、考的衔接;注重知识与生活的结合。今年中考作文题目的设置,让每一个孩子,都有话可说,都有故事可讲。
考场作文是为了多角度、多层面考查学生的语文综合素养,学生若想在考场中写出一篇高分作文,需在平时下功夫。学语文不仅在课内,更在课外。生活处处是语文,只要用心观察,用心体会,按照老师的引导,做一个生活的有心人,相信中考作文亦会水到渠成。
考场上,写作前要静下心来,审题立意,搜集素材、起草提纲、筛选信息、谋篇布局,在保证自己不偏离题意的基础上,力求新颖别致;既可以正向立意,如守住常规,按规矩做人做事;继承传统文化并加以传承;守住平常心,注重过程,看淡结果等;亦可以反向立意,突破固有思路,另辟蹊径;倾注真情实感,做到以情感人,以情动人;以小见大,透过现象感悟道理;写作后尽量不做修改,保持卷面整洁。这些才是一篇考场高分作文的关键。
还记得你中考时写的什么吗?一起回味一下青葱岁月吧↓↓↓
2022:“那境”“那情”
生活中一个场景,一处风景,一个境遇,触境生情,“那境”“那情”常常会启发你的联想和思考。任选角度,自拟题目写一篇文章。要求:根据以上材料的理解和感悟,自选一个角度,自拟题目,写一篇文章。
2021:竭尽全力
材料一:成功不在于大小,而在于你是否已经竭尽全力。
材料二:人生中有些事情你不竭尽全力去完成,你永远不知道自己有多出色。
材料三:凡做一件事情,便终于一件事情,将全副精力集中在这事上头来,一点儿不旁骛。
要求:根据以上材料的理解和感悟,自选一个角度,自拟题目,写一篇文章。
2020:习
材料一:习,本义:小鸟反复地试飞,还指学过后再反复地学,使熟练。
材料二:学而时习之,不亦说乎。
请根据材料,以你对“习”的理解和感悟,写一篇作文。
要求:①不少于600字。②不得出现真实的人名、校名和地名。③文体不限(诗歌除外)。
2019:认识你自己
请根据你对“认识你自己”这句话的理解和领悟,写一篇文章。
要求:①自选角度,自拟题目;②有真情实感;③除诗歌外,不限文体;④不得套写、抄袭;⑤不少于600字;⑥文章中不要出现真实的地名、校名和人名。
2018:爽
“爽”的意思是:①明朗;清亮。如:神清目爽;秋高气爽。②(性格)率直;痛快。如:豪爽;直爽。③舒服;畅快。如:爽快。④违:差失 。如:爽约;毫厘不爽。
请依据以上对“爽”字的解释,任选角度,以“爽”为话题,写一篇文章。
要求:①题目自拟;
②有真情实感;
③文体不限;
④不少于600字(写成诗歌不少于30行);
⑤文章中不要出现真实的地名、校名和人名。
2017:了不起
“了不起”的意思是:
①不平凡,(优点)突出
②重大;严重
根据你对这个词语的理解,请以“了不起”为话题,写一篇文章。
要求:
①题目自拟;
②有真情实感;
③文体不限;
④不少于600字(写成诗歌不少于30行);
⑤文章中不要出现真实的地名,校名和人名。
2016:_____不可怕
请以“不可怕”为话题,写一篇文章。
要求:①题目自拟;②有真情实感;③文体不限;④不少于600字(写成诗歌不少于30行);⑤文章中不要出现真实的地名、校名和人名。
2015:这次,我没有______
题目:这次,我没有______
要求:①把题目补充完整;②有真情实感,不得套写抄袭;③用现行规范的汉语言文字表达;④不少于600字(写成诗歌不少于30行);⑤文章中不要出现真实的地名、校名和人名。
2014:这样的衣着
阅读下面的文字,根据要求作文。
衣着与人们的生活密切相关,衣着体现着人的个性、爱好、修养、追求……它的背后往往有着生动的故事,有着不同的见解。
请以“这样的衣着”为话题,写一篇文章。
要求:
①题目自拟,文体自定;
②有真情实感,不得套写抄袭;
③用现行规范的汉语言文字表达;
④不少于600字(写成诗歌不少于20行);
⑤文章中不要出现真实的地名、校名、和人名。
2013:续写作文
根据所给开头续写作文。
开头:语文学习不只是在课堂上,它的天地是非常广阔的。
要求:
①题目自拟,文体自定;
②与开头衔接自然连贯;
③有真情实感,不得套写抄袭;
④用现行规范的汉语言文字表达;
⑤不少于600字;
⑥文章中不要出现真实的地名、校名、和人名。
2012:我与______的亲密接触
题目:我与____的亲密接触
要求:①把题目补充完整;②有真情实感,力求有创意,不得套写抄袭;③文体自定;④不少于600字(写成诗歌不少于20行);⑤文章中不要出现真实的地名、校名和人名。
2011:陪伴
题目:以“陪伴”为题写一篇文章
要求:有真情实感;文体自定;不得套写、抄袭;不少于600字(写成诗歌不少于20行);文章中不要出现真实的地名、校名和人名。
2010:______来了
题目:_____来了
要求:①把题目补充完整;②有真情实感,力求有创意,不得套写抄袭;③文体自定;④不少于 600 字(写成诗歌不少于 20 行);⑤文章中不要出现真实的地名、校名和人名。
2009:墙
阅读下面的文字,根据要求作文。
墙,是大家熟知的事物。生活中有物质的墙,如土墙、砖墙、人墙、篱笆墙、玻璃墙、花墙、城墙、防火墙、影壁墙等。也有精神的墙,如沟通的障碍、法规的限制、做人的原则,道德的底线等。筑一堵墙,可以多一分约束与安全;拆一堵墙,可以少一分封闭与隔膜。请以"说墙"或"墙的故事"为题目写一篇文章。
要求:1、题目自选。2、文体自定。3、有真情实感,力求有创意,不得套写抄袭。4、不少于600字(写成诗歌不少于20行。5、文章中不要出现真实的地名、校名、人名。
2008:题目二选一
请从下面两个题目中任选一个,写一篇文(1)那一刻,我们(2)我们的生活充满阳光要求:1、如果选择题目(1),先把题目补充完整。2、文体自定。3、不少于600字写成诗歌应不少于20行。4、有真情实感,力求创新,不得套写抄袭。5、文章中不要出现真实的地名、校名、人名。
2007:反省
阅读下面的文字,根据要求写一篇文章。孔子的学生曾子说:我每天多次地反省自己。一位智者说:如果每个人都能把反省提前几十年,便有50%的人可能让自己成为一名了不起的人。他们的话都道出了反省对于成长的意义。请你以"反省"为话题。写一篇文章。要求:1、所写内容必须在话题范围之内2、题目自拟。3、文体自定。4、不少于600字。写成诗歌应不少于20行5、文章中不要出现真实的地名、校名、人名。
2006:财富
阅读下面的文字,根据要求写一篇文章。我们每一个人都需要财富我们每一个人都拥有财富。金钱是财富,知识是财富,时间是财富,健康是财富,信誉是财富,亲情是财富,朋友是财富,成功的经验是财富,失败教训也是财富……拥有财富,我们才可以拥有真正富有的人生。请以"财富"为话题,自选角度,自定文体,自拟题目,写一篇不少于600字的文章。要求:1、所写内容必须在话题范围之2、可以记叙经历,抒发感情,发表见解。3、写成诗歌应不少于20行。4、文章中不要出现真实的地名、校名、人名。
2005:材料作文
阅读下面的材料,根据要求写一篇文章。有一次,我去听一位小学老师的公开课。他在黑板上写了五道题,然后让一名学生上台来做。3x9=(27) 4x9=(36) 5x9=(45)6x9=(54)7x9=(62),当这名学生写完最后一道题的答案"62"时,台下多数同学都大声叫喊起来:"老师,他错了最后一道题答错了"我满以为那位老师会马上纠正这名学生的错误,没想到他却说了一段让我至今记忆犹新的话。他说:"最后一道题是答错了,可大家为什么只说他答错的这道,而不说他前面四道题都做对了呢?看来,我们是多么容易发现别人的错误,而忽略别人的正确……要求:1、根据你对材料的理解,自选角度,自拟题目,写一篇不少于600字的文章。2、可以记叙经历,抒发感情,发表见解,但不要对材料扩写。续写、改写。了、除诗歌、戏剧外,文体不限。4、文章中不要出现真实的地名、校名、人名。
来源:河北日报
声明:本文系转载,是用于学习教育使用之目的。若有错误或侵害权利人权益,请留言,我们将及时更正、删除,谢谢。
明天是河北省中考的大日子,对于参加中考的同学来说,这无疑是人生中重要的一刻。然而,如果你没有参加中考或者未能如愿,也不要灰心丧气,因为中专也是一个不错的选择。
(点击查看视频)
中专与中考并不矛盾,中考和中专并不互斥。如果你参加了中考,而成绩不够理想,可以选择报考中专,通过中专的学习,提高自己的职业技能,进而实现自己的职业规划。
中专也是非常实用的。与大学相比,中专的学习时间较短,课程设置更加专业化,更加注重对专业知识的深入理解和实践操作,学生在毕业后可以直接面向社会进行就业。而且中专专业设置广泛,涵盖了从工科到商科各个领域,学生可以根据自己的兴趣和特长进行选择。
中专教育也是非常重要的。通过中专的学习,学生不仅可以获得专业技能,还可以培养自己的职业素养和实践能力,这些对于日后的职业发展都非常重要。
因此,无论你是否参加了中考,中专都是一个不错的选择。珍惜机会,认真面对每一个选择,相信一定能实现自己的职业梦想!
时光如梭,初中三年一转眼很快就结束,在未来的日子里,我们需要为自己的职业规划做好准备。对于很多的同学来说,与其选择传统的普通高中,不如选择职业学校,通过学习实用技能,为未来的职场生涯打好基础。那么,对于女生来说,选择哪些专业比较适合呢?
(点击查看视频)
对于初中毕业的女生来说,选择职业学校非常有必要,选择哪个专业也是需要谨慎考虑的。
女生适合学习的专业还是要根据个人兴趣和特长来选择,只有在自己喜欢的专业领域才能更加专注和努力,才能取得更好的成绩和发展。
国家发展改革委等部门关于印发《职业教育产教融合赋能提升行动实施方案(2023—2025年)》的通知
发改社会〔2023〕699号
各省、自治区、直辖市及计划单列市、新疆生产建设兵团发展改革委、教育厅(教委、教育局)、工业和信息化主管部门、财政厅(局)、人力资源社会保障厅(局)、自然资源厅(局)、国资委,中国人民银行上海总部,各分行、营业管理部,各省会(首府)城市中心支行,各副省级城市中心支行:
为贯彻落实党的二十大精神,统筹解决人才培养和产业发展“两张皮”的问题,推动产业需求更好融入人才培养全过程,持续优化人力资源供给结构,国家发展改革委会同有关部门研究制定了《职业教育产教融合赋能提升行动实施方案(2023—2025年)》。现印发给你们,请认真遵照执行。
国家发展改革委
教育部
工业和信息化部
财政部
人力资源社会保障部
自然资源部
中国人民银行
国务院国资委
2023年6月8日







来源:国家发改委
声明:本文系转载,是用于学习教育使用之目的。若有错误或侵害权利人权益,请留言,我们将及时更正、删除,谢谢。
近日,全国各地的中学生们即将面临一场重要的考试——中考。作为初中三年的成果总结,中考不仅考查了学生的知识水平,更主要的是考查了他们的综合素质。因此,对于即将参加中考的同学们,我们要提醒他们注意以下几点。
首先,要合理安排复习时间,避免因过度疲劳而影响考试状态。要挑选适合自己的复习方法,科学制定考试计划,全面梳理知识点的掌握情况,认真做好模拟考试。养成规律的作息习惯,保证充足的睡眠和饮食。同时,要注意心态调节,保持心情愉悦和乐观向上的心态,克服紧张情绪。
其次,要注意考试纪律,遵守考场规则,认真审题,不要抄袭、作弊等违反考试纪律行为,以免一失足成千古恨。
最后,考试结束后,不管成绩如何,都要保持冷静,对自己做一个全面的复盘和总结,找出问题所在,并逐步改正,为自己今后的成长打下坚实的基础。
初中毕业生可以选择的发展方向有很多种,让我们通过一段视频看一下初中毕业生适合选择那条发展道路吧!
(点击图片查看视频)
无论选择哪种发展方向,都需要认真策划自己的未来,积极学习,不断提高自身综合素质,为实现自己的理想和目标而努力奋斗。愿各位考生在接下来的考试中取得优异成绩,未来前程似锦!
教育部教师工作司司长任友群表示,职业教育是培养技术技能人才、改善民生和促进就业创业创新、服务我国现代化经济体系建设、推动中国制造和服务上水平的重要基础。抓好职业教育教师队伍建设,就抓住了职业教育发展的基础,但在教师培训体系设计、教师能力水平提升两方面,仍面临着新形势与新挑战。
数据显示,截至2022年,全国共有专任教师1880.36万人,职业教育教师队伍仅约130万人,与其他教师相比,职教队伍的学历整体水平偏弱。
任友群表示,职业教育是培养技术技能人才、改善民生和促进就业创业创新、服务我国现代化经济体系建设、推动中国制造和服务上水平的重要基础。抓好职业教育教师队伍建设,就抓住了职业教育发展的基础,但在教师培训体系设计、教师能力水平提升两方面,仍面临着新形势与新挑战。
比如,政、校、行、企共同参与培训的协调性不够,特别是院校与企业和产业的对接不够,原因可能在于院校的培育课程和体系无法解企业发展之“渴”。在任友群看来,要实现职业院校和行业产业的精准对接,需要两者的双向奔赴,共同打磨职教人才培育方向与企业岗位要求之间的匹配度,纠正偏差。
此外,职教教师既需要教育学理论基础,同时还应具备一定的行业企业背景和经验。“没有师傅,何来工匠?”任友群指出,职教教师队伍是“大国工匠”的主要培养力量,只有抓好职教教师队伍建设,才算抓住了职业教育发展的基础。
如何填补职教教师缺口,提升职教教师队伍的能力水平?任友群认为,要将普通高校毕业生、企业兼职教师、职业技术师范生培养作为职业教育教师的主要来源,在培训模式、培训内容、培训特色和培训主体四个维度深化职业教育教师培训体系,优化教师队伍结构、整体提升教师队伍素质。
为造就中国式现代化建设所需的“良匠之师”,任友群认为,还需提高职教教师的培养质量和培训效能。
在培养质量方面,一是大力支持职业技术师范院校建设,探索实施“本科+教育硕士”一体化设计;二是支持高职院校在职教师学历提升;三是鼓励综合类大学、高水平工科大学参与职教师资培养工作,探索高校、职业院校、行业企业等多主体跨界协同育人路径。
任友群介绍,为提升培训效能,4月教育部已启动了2023年“职教国培”示范项目和职业院校名师(名匠)名校长培养计划,并持续推进打造以职业院校骨干教师为引领的教师组织创新团队,探索创新教学模式。
来源:南方财经全媒体
声明:本文系转载,是用于学习教育使用之目的。若有错误或侵害权利人权益,请留言,我们将及时更正、删除,谢谢。
近年来,我国职业教育牢牢抓住大改革、大发展的历史机遇期,走上了固根基、补短板、强弱项、扬优势的快速发展之路,职业教育面貌发生了格局性变化,无论是顶层设计、制度建设,还是改革实践方面都在不断完善。目前我国已建成全世界规模最大的职业教育体系,2021年高职学校招生557万人,相当于十年前的1.8倍,为产业经济提供源源不断的人才红利,为中国产业链、供应链保持强大韧性提供基础性保障和有生力量。
在职业教育取得大发展的同时,我国非常重视职业教育国际化发展,中国特色职业教育国际化发展模式逐步形成,职业教育在助力技能人才培养国际合作、助推技术文化交流等方面发挥了积极作用。据统计,伴随中国企业和产品“走出去”、服务共建“一带一路”,职业教育已与70多个国家和国际组织建立了稳定联系,与19个国家和地区合作建成20家鲁班工坊,在40多个国家和地区合作开设“中文+职业教育”特色项目,培养了大批懂中文、熟悉中华传统文化、当地中资企业急需的本土人才,并帮助“一带一路”国家培养技术技能人才,助力合作国家工业化进程。
职业教育国际化既是加快发展现代职业教育的要求,也是全球化深入发展的时代要求,着眼未来,还需要不断推进我国职业教育国际化,积极参与职业教育国际化竞争。
推动我国职业教育国际化需要参考学习其他国家的做法。如德国比较注重职业教育质量,让学生在学校和企业中实习,保证理论和实践充分融合;新加坡在强化学生动手能力的同时,注重学生多元文化和双语教育;加拿大的职业教育重视学生素养和市场需求的匹配,追求培养实用和适用的人才。与此同时,每个国家都有自己的国情,在推进职业教育国际化的进程中,更需要根据自身情况及时探索适合我国国情的道路,适应国际形势的新变化。
顶层设计要有国际化思维和理念。上下联动合理谋划,做好职业教育国际化发展战略的顶层设计。各级政府部门应发挥主导作用,承担宏观调控和综合协调职能,尽快出台职业教育国际化的专项规划,对职业教育国际化进行总体设计和统筹指导,明确职业教育国际化的发展方向、重点任务、推进策略、保障机制等。各职业院校应发挥主体作用,明确将职业教育国际化纳入学校战略规划予以通盘考虑,并根据具体校情和地方要求制定切实可行的国际化发展战略目标。特别是国家“双高”型院校,应在我国职业教育国际化标准和模式的输出方面形成示范和带动效应,主动肩负起我国职业教育国际化走向世界、引领世界的头雁职责。
提高办学质量,打造国际化人才。加强与国际高水平职业教育机构和组织合作,开展学术研究、标准研制、师资交流,建设一批中外合作办学示范性项目,全方位、深层次拓展人员、项目、机构等多维活动平台,拓展国际交流合作“朋友圈”。依靠有意识地“走出去”和“引进来”来实现职业教育国际化。同时,提高办学质量,练好内功,力求达到世界水平。努力让我国职业教育走向世界前列、增强国际竞争力,是国际化办学的重中之重。对此,教育部相关负责人曾表示,要立足新发展格局,在国内国际两个场域谋划职业教育发展。建立健全职业教育国际合作机制,使我国职业教育从“单向引进借鉴”走向“双向共建共享”,逐步形成具有中国特色的职业教育国际化发展模式。
当然,要推动职业教育国际化,还必须解决领头羊的问题。打造一支具备国际视野、国际教育教学能力的师资队伍对于职业教育国际化发展起着关键作用。要大力实施“引智”项目,设立“引智”项目基金,吸引国外优秀专家、技术人员、一线教师等人员充实国内的师资队伍,服务学校专业建设。职业教育的管理层、专业带头人、骨干教师等最好具备一定的国外留学经历,接触行业不同层次、不同维度的智慧成果,通过国际化的师资培养出国际化的学生。职业教育的师资不仅需要“双师型”,同时也需要“双语型”。师资质量的高低和国际化水平决定整个行业的国际化程度。
国际化的评价标准和国际化职业资格认证也十分重要。职业教育与国际接轨的最佳证明形式就是评价标准国际化。当前,针对高职教育国际化的特殊性,建立高职教育国际化评价与质量保障机制,对于规范高职教育国际化发展、提升高职教育质量具有重大意义。职业教育评价标准国际化有很多优点,一是在评价过程中,因为是官方测评,教学和评价分离,可以最大限度展现职业学生真实水平。二是我国培养的职业教育人才拿到国际职业相关证书或参与国际化评价标准,也是与国际化接轨的一种体现。鼓励学生参加国际化职业资格认证,获得认证后,可以促进这些优秀人才较快与世界接轨。与此同时,建立我们自己的国际化职业资格认证体系更是十分重要。伴随着高职院校跨境教育规模的不断扩大,建立评估制度是保障高职院校跨境教育“质量并行”的必要举措。其中,职业道德和人格教育也是不能忽视的重要因素,因此评价系统必须要设置职业道德评价相关内容,这将有利于我国职业教育国际化长远发展。
我国职业教育在长期发展过程中,成就斐然。未来,应立足本土扎实做好职业教育,提高职业教育的质量,加强职业教育师资国际化建设,增强职业教育国际竞争力,逐步改变社会对职业教育的偏见,完善职业教育的评价系统,多元丰富职业教育国际化的内涵及模式,架构起多元文化交融的桥梁,积极应对现实挑战,使我们的职业教育在国际化道路上走得更远。
(作者系烟台职业学院基础部教师)
来源:中国教育报
声明:本文系转载,是用于学习教育使用之目的。若有错误或侵害权利人权益,请留言,我们将及时更正、删除,谢谢。
“专升本学生在进入本科之后的学习,我觉得环境不甚理想。”近日,教育部职业教育与成人教育司副司长林宇就“专升本”话题进行了阐述,他认为,要解决专升本学生在本科院校的培养问题,建立“职教高考”迫在眉睫。
专升本学生从职业教育向普通教育这种变轨的学习没有得到帮助,学生为此付出的代价或者成本完全由学生个人来承担,这是现代职业教育体系要解决的大问题。随着高等教育大众化格局的形成,国家正启动建设现代职业教育体系工程,应用型人才培养体系已初步形成,这些途径为优秀专科毕业生进一步发展提供了更为适合的选择。职业本科教育既有本科层次人才培养规定的一般要求,又有技术技能人才培养的特定规格,在专升本学生培养方面具有先天优势和独特资源,在某种意义上,职业本科教育或将成为专升本教育的主阵地和主渠道。
然而,目前我国职业本科对专升本学生的接纳能力有限。数据显示,全国高职生升本科院校的比例大概在25%。目前,全国职业本科院校只有32所,更多的专升本学生升到普通本科高校。高职生升到本科院校以后,培养内涵没有多少关联,让他们接受职业本科教育,将来成长为高级技能人才是更好的出路。因此,让一批优质的、有实力、有条件的高职学校成为职业本科院校,进一步做优职业本科教育是当下亟待解决的问题。
发展职教本科对完善现代职业教育体系意义重大,这是现代职业教育体系建设的重大突破。职业本科教育能否肩负起高层次技术技能人才的重任,尚需要艰辛的探索和不断的积累,才能少走弯路,将本科层次职业教育育人落到实处,办出特色。
职业本科教育的发展,目前来看没有任何经验可以借鉴,属于“摸着石头过河”,既要避免对于现有高等职业教育的“路径依赖”,也要避免对普通高校本科教育的简单模仿。要实现内涵与特色发展,职业本科需要重视的是,不能成为职业教育和本科教育机械相加的产物。
要发展好本科层次职业教育,亟须加强对职业本科教育办学内涵的探索。在具体实践中,需要坚守职业本性,更加突出和彰显职业本科教育的人才培养特色,这其中,科学的人才选拔模式至关重要。尽快建立“职教高考”这种适合职业教育的选拔模式,做优职业本科教育,能在很大程度上保证职业教育办学模式、办学内涵和方向不发生偏移,
通过扩大职业本科、职业专科学校“职教高考”招录学生比例,使“职教高考”成为高等职业教育招生,特别是职业本科学校招生的主渠道。此举是教育部这两年来推进现代职业教育高质量发展的突破性举措之一。“职教高考”的目标指向绝不是单纯的学历升格,而是与经济转型、产业升级相对应的育人品质的升级。建立适应职业教育类型特征和发展需求的“职教高考”制度,实现职业教育中职、高职、本科各层次之间,同类专业之间纵向贯通、横向融通,是发展现代职业教育的必然选择。正如林宇所言,“职教高考”至少要突出两个方面,一是“要考的是你所学的”,不能变成“考什么学什么”;二是要让那些就业能力强的高职学生能够获得更多的升学机会。
人们期待“职教高考”尽快落地,通过“职教高考”畅通升学渠道,进一步做优职业本科教育,从而缓解学生、家长的教育焦虑,提升职业教育的社会美誉度。
来源:工人日报
声明:本文系转载,是用于学习教育使用之目的。若有错误或侵害权利人权益,请留言,我们将及时更正、删除,谢谢。
江苏省太仓高新技术产业开发区(以下简称“太仓高新区”)是一个德企集聚、创新汇聚、产城融合的开发区。太仓高新区依托本地行会、本地院校、在太德企、德国工商大会等多方资源,建立了中德培训中心等15个产教深度融合的技能培训载体,构建了中专、大专、本科、研究生多层次有序衔接的人才培养体系,创设了“政府主导、主体双元、合同执行、成本分担”的中国特色“双元制”本土化实践模式,每年向企业定向输送“工匠型”技能人才3000多人,全力助推区域产业转型和经济社会高质量发展。
当前,太仓高新区正全力抢抓长三角一体化和虹桥国际开放枢纽北向拓展带建设的重大战略机遇,大力推进市域产教联合体建设,不断提升人才供给侧与产业需求侧的匹配度,加快打造区域主导、市场治理、政行企校深度参与的“产教城”深度融合发展体系。
对接产业,制定建设总体规划。太仓高新区面向经济主战场,全面对接太仓市“3+3”产业创新集群,制定了“政府统筹、行业推动、校企共建”的市域产教联合体建设总体规划,统筹区域内西北工业大学太仓校区、西交利物浦大学太仓校区、苏州健雄职业技术学院和江苏省太仓中等专业学校等院校和本地企业共同参与产教联合体建设,强力支撑高端装备、先进材料、现代物贸三个千亿级主导产业,精准服务航空航天、生物医药、文化旅游三个特色产业,深化“双元制”本土化实践创新,在企业建设技术技能培训中心,校企联合开展“双元制”学徒培养,把政策写在教育链和产业链的关键节点上,把资金投入到学校与企业发展上,规划建设中国特色“双元制”产教联合体。
理顺机制,汇聚建设多方力量。太仓高新区充分考虑产教联合体利益相关方的发展需求,联合区域内行会、企业、院校,构建了“理事会、校企合作委员会、项目联管会”三层组织架构,确保产教联合体合作长效、运行实效、管理高效、评价有效。在理事会的整体统筹下,充分发挥校企合作委员会的工作指导功能,依托项目联管会,以项目式目标化管理方式,加强规划决策、统筹协调、组织实施各项工作环节,整合政府、行会、企业、学校四方资源,突出政府指导功能,强化行会引导作用,凸显企业主体地位,深化院校育人职能,不断完善校企合作管理机制,实现企业和院校在机制层面上的相互依存与资源互补,为产教深度融合奠定扎实的机制保障。
协同育人,提升人岗适配水平。太仓高新区积极推动舍弗勒、海瑞恩、通快、巨浪等各类企业深度参与职业院校的专业规划、课程开发、师资队伍建设等,共商培养方案、共组教学团队、共建教学资源。在建立企业培训中心的基础上,大力推进企业“学习岛”建设,搭建企业师傅培训平台,提高师傅的课程开发水平和教育教学能力。鼓励企业专家深度参与学校的专业论证、专业改造和专业群建设,不断提高专业布局与产业发展的适配度;组建专业群建设指导委员会,基于产业发展,立足岗位需求,校企共享课程资源、师资队伍、科研成果,联合开展理论教学、技能训练、岗位实训、工作实习,全面提升人才培养与岗位需求的适应性。
精准对接,搭建信息联动平台。太仓高新区牵头搭建产教联合体信息化综合服务平台,推行产业规划和人才需求发布制度,打破人才供需市场信息壁垒,引导职业院校紧贴市场和就业形势,紧跟产业发展步伐,动态调整专业设置,优化专业群布局。联合体各方通过平台进行精准对接,政府部门及时发布产教联合体支持政策,企业及时发布岗位和技术服务需求,学校及时发布人才培养、技能培训、科技创新成果等相关信息,建立动态更新的产教联合体政策支持清单、企业需求清单、学生信息清单、培训资源清单、技术服务清单,确保科技创新为企业攻克技术难关服务,人才培养为企业用人需求服务,专业建设为产业转型升级服务。
保障到位,加大政策资金支持。太仓高新区制定出台鼓励产教融合发展的专项政策,明确各方职责和权利,实现教育与经济发展的良性互动和循环。市级财政增设企业“学习岛”建设、师资培养、考核认证、学徒补贴等专项奖补项目,鼓励企业深度参与“双元制”本土化学徒培养,鼓励本地高中毕业生报考“双元制”学徒项目,提高学徒就业补贴额度。通过细化金融、财政、税费、土地、信用、就业和收入分配等激励政策,吸引社会力量支持产教联合体运行,加大政策宣传和引导力度,开展校企合作示范组合、示范基地及先进个人等项目评选、表彰与奖励。
对标对表,完善考核评价体系。为有效推进市域产教联合体建设与发展,理事会牵头征求各方意见,组织制定产教联合体年度重点任务和具体工作,并将相关工作分解到政府、协会、企业、学校等相关成员单位。各单位根据任务分工,认真梳理、分析、细化各项工作举措,列出任务清单,制定行动计划,落实工作职责,分阶段、分步骤及时推进。同时,在联合体内建立联席会议工作机制,直面工作推进中的突出问题和主要矛盾,统筹协调、合作解决、一体推进;建立考核评价体系,对标对表加强考核评估,将产业园区推进产教联合体的工作情况纳入区域高质量发展综合考核,促进联合体建设长效发展、有序推进。
(作者系江苏省太仓高新技术产业开发区党工委副书记、管委会主任)
来源:中国教育报
声明:本文系转载,是用于学习教育使用之目的。若有错误或侵害权利人权益,请留言,我们将及时更正、删除,谢谢。
为深入贯彻落实党的二十大精神,推动职业教育教师队伍建设,结合2023年全国职业教育活动周,教育部在职业教育领域遴选了一批全国教书育人楷模、全国最美教师、全国教学名师等优秀教师代表,以及全国高校黄大年式教师团队、职业教育教师教学创新团队中的优秀教师代表共12人,组建了2个宣讲团,于5月22日至6月1日,分2组陆续在浙江、江西、广东、四川、湖北、陕西、甘肃、辽宁、山东等省的职业院校开展巡回宣讲。
此次巡回宣讲活动的主题为“铸教师之魂·造良匠之师”。12名优秀教师代表分别是:北京工业职业技术学院张亚英、天津职业大学李建国、山西机电职业技术学院李粉霞、渤海船舶职业学院万荣春、浙江机电职业技术学院王建林、江西陶瓷工艺美术职业技术学院朱辉球、武汉市旅游学校马丹、深圳职业技术学院刘红燕、重庆工业职业技术学院谭大庆、成都航空职业技术学院周树强、陕西工业职业技术学院刘永亮、甘肃钢铁职业技术学院吕杰。他们将结合切身经历,讲述在职教战线上取得的教学改革成果、产教融合经验、帮助学生成长成才的感人事迹,以树立职业教育教师“良匠之师”良好形象,提高职教教师的社会影响力。他们中,有坚信“每一个孩子都是一个家庭的希望”的全国教书育人楷模;有想尽一切办法把学生“卷入”火热的职业教育实践的国家级教学名师;有经常勉励学生“没有什么困难不能克服”的全国技术能手……他们在平凡的职业教育教师岗位上做出了不平凡的业绩。
巡回宣讲以在职业院校一线现场报告为主,同时将会形成数字化资源上传到国家职业教育智慧教育平台,引导广大教师深入学习优秀教师的先进事迹,进一步提升职业素养,引领社会各界关注职业教育,营造全社会关心职教教师队伍建设的良好氛围。
来源:教育部
声明:本文系转载,是用于学习教育使用之目的。若有错误或侵害权利人权益,请留言,我们将及时更正、删除,谢谢。
“在全面建设社会主义现代化国家新征程中,职业教育前途广阔、大有可为。”面对当前日益严峻的就业形势,对待职业教育应当“高看一眼”!
长久以来,受社会上“重学历轻技能”“重普教轻职教”观念影响,职业教育一直得不到重视,一度陷入招生难、办学难、就业难的恶性循环。
如何改变现状呢?最重要的是观念的转变。
首先,全社会,尤其是学生家长应当从思想上转变从前对待职业教育的态度,让中等职业教育学校不再是学生学习失利后的“被迫”选项、不再是“学困生”逼不得已的挑选。家长们应认识到并非每一个孩子都适宜文化课程学习,文化根基薄弱的孩子强行上普通高中,在学业上往往事倍功半。对此,家长可以尝试鼓励孩子、发掘他们的兴趣点,引导孩子朝着专业化人才方向发展。
其次,要改变不少地方把职业院校当作普通教育“低配版”的错误观念,消除一些职校按照办普通教育的方式办职业教育的误区。孔子说:“有教无类。”不能差异化对待学生,要摒弃对“学优生”阳光灿烂、对“学困生”阴云密布的做法。天生其人必有才,天生我材必有用。我们要用鼓励、赏识的目光看待每一位学生,看待学生每一点微小的进步,尊重保护孩子的自信与努力,让他们学习自己喜欢的技术,还他们一个美好未来。
第三,职业技术院校必须明确:职业教育是培养能力的实践教育,是面向市场的就业教育。职业教育在培养目标、课程体系、育人方式等方面与普通教育有着重要区别,必须遵循技术技能人才的培养规律,准确把握现代职业教育的思路和定位。职业教育必须瞄准技术变革和产业优化升级的方向,让专业教材、课程对接市场需求,把产教融合、工学结合作为培养人才的基本模式,同时鼓励企业举办高质量职业教育,让学生在实际劳动中增长才干、提升技能。职业教育是为特定职业或岗位培养人才,必须面向社会开放办学、紧密对接就业需求。同时,还要探索中国特色学徒制,注重工匠精神和精益求精习惯的养成,帮助学生实现更高质量就业。
加快构建现代职业教育体系,培养更多高素质技术技能人才、能工巧匠、大国工匠,职业教育责任重大、使命光荣。在日益现代化的今天,我们的社会不仅需要高精尖的优秀科研人才,更需要许许多多掌握职业技能的普通劳动者。人人可成才,人人能成才。让我们共同努力,让职业院校成为成就美丽人生的“起跳板”。
来源:中国西藏新闻网
声明:本文系转载,是用于学习教育使用之目的。若有错误或侵害权利人权益,请留言,我们将及时更正、删除,谢谢。
5月18日,教育部、国家发改委、财政部推进职业学校办学条件达标工程现场会在安徽召开。教育部职业教育与成人教育司副司长林宇出席会议并讲话,安徽省委教育工委书记、省教育厅厅长钱桂仑出席并致辞。安徽省委教育工委委员、省教育厅副厅长解平及黑龙江、江苏、山东、湖南、甘肃、宁波等省市教育部门相关负责同志作交流发言。
会议指出,要深刻认识在新形势下实施达标工程的意义。一直以来,党中央、国务院高度重视职业学校办学条件改善工作,实施办学条件达标工程,是落实党的二十大精神加快建设教育强国的重要举措,是优化职业教育类型定位的应有之意,是重塑职业教育形象的难得机遇。自《达标方案》印发以来,各级各部门重视程度高、投入力度大、工作落地快,达标工程取得了较好的成绩。
会议强调,要准确把握当前达标工程推进实施的形势与问题,做好下一步工作。目前办学条件达标工作已经到了攻坚阶段的关键时期,但一些地区职业教育仍面临着发展不充分、不平衡等问题。各地要聚焦达标工程推进过程中的重点难点,进一步加大工作推进力度,加强组织领导,科学制定规划,加快工作推进力度,严格执行考核激励,严格按照《实施方案》有关要求,规划好进度,扎实推进,确保到2025年底,实现职业学校办学条件达标工程总目标。各地要以办学条件达标为契机,抓住这难得的发展机遇和政策红利,优化增量,补齐短板,以高水平的办学质量提升职教学生就业市场竞争力,让全社会、广大学生和家长直观感受到职业教育“前途广阔、大有可为”,为推动职业教育高质量发展作出新的贡献。
钱桂仑在致辞中表示,推进职业学校办学条件达标工程现场会能够在安徽召开,这既是教育部对安徽省职业教育工作的肯定,更是对安徽省职业教育的鼓励和鞭策。安徽将落实好现场会精神,抢抓发展机遇,加大政策供给,创新工作举措,尽快实现全省职业学校办学条件全面达标,加快建设现代职业教育体系。
解平介绍了安徽省职业学校办学条件达标工作情况,通过双管齐下、多措并举,目前安徽省职业学校办学条件得到显著改善。下一步,安徽省将继续分类施策、多措并举,强力推进中职、高职学校达标建设。
国家发展改革委、财政部、教育部的相关职能部门负责同志围绕职业教育办学条件达标工程的支持项目、资金来源及注意事项等,做了政策讲解和工作指导。
各省、自治区、直辖市教育厅(教委)及各计划单列市教育局、新疆生产建设兵团教育局相关处室主要负责同志参会。与会人员会前实地观摩调研了合肥理工学校、合肥工业学校、合肥职业技术学院的建设情况。
来源:安徽省教育厅
声明:本文系转载,是用于学习教育使用之目的。若有错误或侵害权利人权益,请留言,我们将及时更正、删除,谢谢。
“专升本学生在进入本科之后的学习,我觉得环境不甚理想。”5月19日,在合肥举行的“高水平学校与专业群建设研讨会暨全国高等职业学校校长联席会议成立20周年纪念活动”上,教育部职业教育与成人教育司副司长林宇就“专升本”话题进行了阐述。
一段时间以来,部分本科院校停止招收专升本学生,引发了关于“专升本”话题的广泛关注。
“一方面专升本的学生升不到好的学校,无论学生本身多好也很难升到好的本科学校。”林宇说,“专升本学生从职业教育向普通教育这种变轨的学习没有得到帮助,学生为此付出的代价或者成本完全由学生个人来承担,这是现代职业教育体系要解决的大问题。”
“但目前看来,专升本学生在本科院校的培养并不完全成功,这是下一步要着力解决的问题。”林宇认为,我国现代职业教育体系还不健全,学校结构还不完善。就全国而言,高职生升本科院校的比例大概在25%左右。目前,全国职业本科院校只有32所,对专升本学生接纳有限,更多的专升本学生升到普通本科高校。
“目前全国有32所职业本科学校,总体来讲还不能起到引领作用。”林宇说,“但是,我相信这个情况会更快得到改善。”
随着“十四五”高校设置规划的实施和落地,学校结构会很快得到改善。“将会有一批优质的、有实力、有条件的高职学校成为职业本科院校,这可以进一步做优职业本科教育。”林宇说。
在林宇看来,中职生升到高职学校后,有些高职学校对他们单独编班、单独制订培养方案,“这是比较好的方式”。
“但是,高职生升到本科院校以后,培养内涵没有多少关联。”林宇说,专升本的考试体系、升到本科院校后的评价体系也不健全。在本科院校的学习,与之前在高职院校的学习关联度并不是很大,“所以,建立‘职教高考’的呼声很高,也迫在眉睫。教育部在积极推动建立‘职教高考’,争取早日突破。”
“‘职教高考’要建立适合职业教育的选拔模式。”林宇认为,至少要突出两个方面,一是“要考的是你所学的”,不能变成“考什么学什么”;二是要让那些就业能力强的高职学生能够获得更多的升学机会。
“只有这样的考试才能够保证高职院校的职业教育办学模式、办学内涵和方向不发生偏移。”林宇说。
来源:中国青年报
声明:本文系转载,是用于学习教育使用之目的。若有错误或侵害权利人权益,请留言,我们将及时更正、删除,谢谢。
5月19日,全国高等职业学校校长联席会议(以下简称校联会)在合肥召开高水平学校与专业群建设研讨会。会议深入学习贯彻党的二十大精神,落实中共中央办公厅 国务院办公厅《关于深化现代职业教育体系建设改革的意见》,以“深化改革 创新发展 服务中国式现代化”为主题,通过主题报告、经验分享、互动交流、成果展示等形式,就高等职业教育在深化改革、“双高计划”建设、人才培养、社会服务和创新发展等方面的经验成果进行交流研讨,推动高等职业教育高质量发展。教育部职业教育与成人教育司副司长林宇,安徽省委教育工委委员、省教育厅副厅长储常连,安徽省交通运输厅党组成员、副厅长孙革新,教育部学校规划建设发展中心主任李平等领导出席了会议。会议由校联会主席董刚主持。
林宇副司长作会议主旨报告,在总结职业教育大发展取得成绩的基础上,围绕推动职业教育体系建设改革创新,对未来职业教育发展提出了新的要求。
林宇副司长指出,在科教兴国战略和教育、科技、人才一体化推进的总体布局中,在教育强国建设的总进程中,职业教育是教育综合改革的突破口和最大增量。要深刻认识职业教育在中国式现代化建设中的重要作用,把握历史发展机遇,坚持立德树人、德技并修,坚持产教融合、校企合作,坚持面向市场、促进就业,坚持面向实践、强化能力,坚持面向人人、因材施教的工作要求,推动职业教育高质量发展。职业教育是生于产业、服务产业的,既是一种教育类型,也是一种教育理念,要推进职普融通、产教融合、科教融汇,加快职业教育数字化转型,提高职业教育吸引力。要加强内涵建设,服务人的发展,服务经济社会发展和国家的战略要求。高职战线锚定服务教育强国建设的总目标,紧紧围绕“提高质量”来推动职业教育的建设与改革。坚持深化产教融合、校企合作,实现产教联合培养学生、联合解决企业技术问题;坚持健全现代职业教育体系,推进职教高考评价改革、职普融通;坚持提升教师、教材、实践教学等各要素的质量,提升关键办学能力;坚持加快数字化转型,推进资源数字化、管理数字化、教学方法手段数字化、专业数字化;坚持职业教育“走出去”,持续推进鲁班工坊建设。
会议期间召开了“双高”建设论坛、数字化与智慧职教建设论坛、产教融合论坛等3个论坛。其中“双高”建设论坛聚焦“中国特色高水平高职学校和专业建设计划”项目,围绕助力中国式现代化建设,交流分享高职教育在突出类型定位、深化综合改革、创新培养模式、服务经济社会和国家战略等方面的典型经验和特色成果;数字化与智慧职教建设论坛聚焦职业教育数字化转型,从学校、行业企业等不同视角,深入探讨推进数字化落地过程中的理论和实践问题;产教融合论坛聚焦增强职业教育适应性,围绕创新产教协同育人途径、完善产教融合机制、推动产教融合持续发展等问题,交流分享相关研究成果、创新理念和实践经验。
会议同期还组织了职业教育科技创新成果与数智实训装备技术展、双高计划建设院校成果展、安徽省职业教育建设成果展。
北京市教委、天津市教委等16个省级教育行政部门,中国高等教育学会、山东省职业技术教育学会、陕西省职业技术教育学会、“双高计划”建设专家咨询委员会、全国职业院校教学工作诊断与改进专家委员会、中国特色学徒制教学指导委员会等10余家社会团体、研究机构和专家组织,新华社、光明日报、中国青年报、中国教育报、人民政协网等20余家中央和地方媒体,《中国高教研究》《中国职业技术教育》《职业技术教育》《职教通讯》《教育发展研究》《教育与职业》等杂志社,参加了本次会议。据统计,共计近500所高职院校、1500余名代表参加会议。
本次会议由全国高等职业学校校长联席会议主办,安徽交通职业技术学院承办,北京中教仪国际会展有限公司协办。
来源:现代高等职业技术教育网
声明:本文系转载,是用于学习教育使用之目的。若有错误或侵害权利人权益,请留言,我们将及时更正、删除,谢谢。
关于举办职业院校文化“两创”成果展示活动的通知
各职业院校:
为深入贯彻习近平总书记视察曲阜重要讲话精神,进一步推动中华优秀传统文化创造性转化、创新性发展,根据教育部职业院校文化素质教育指导委员会有关工作安排,拟于2023年10月举办职业院校文化“两创”成果展。现将具体事宜通知如下:
一、活动主题
职业院校文化“两创”成果展
二、展示地点
济宁职业技术学院
三、展示内容
集中展示在文化“两创”工作方面形成的工作模式、特色经验、实践效果,数字展演与展板图文展示相结合,师生动态展演与物品静态展示相结合。具体包括以下项目类别:
(一)文化探究。展示文化“两创”相关专著、课题、论文等。参展方需填写“两创”成果展申报表,并附相关证明材料。以现场展板展示和实物展示为主。
(二)“三教”改革。展示文化“两创”相关课程教学案例、优秀教材、名师优课等。参展方需填写“两创”成果展申报表,并附相关证明材料。以现场展板展示、实物展示、教学视频为主。
(三)演说经典。由主办方提供展示舞台,组织进行文化“两创”现场展演、青少年读书行动成果展演。参展方需填写“两创”成果展申报表,预先提供活动方案及视频。以现场表演和视频展示为主。
(四)翰墨书香。精选职业院校师生创作的书法、国画精品进行展出,参展方需填写“两创”成果展示申报表,预先提供书画高清图片,每所院校不超过2件作品。经遴选后邮寄书画原作或制作展板展出。
(五)数说文化。聚焦主题,利用虚拟现实(VR技术)等数字技术展示微课、动漫、微电影等全媒体数字资源。参展方需填写“两创”成果展申报表,预先提供相关全媒体数字资源。以全媒体数字资源展示为主。
(六)匠心非遗。邀请非遗大师及师生现场展示非遗技艺、非遗作品,邀请非遗企业展示产教融合成果,可组织观众进行体验与互动交流。参展方需填写“两创”成果展申报表,预先提供相关视频。以现场展示体验和视频展示为主。
(七)红色传承。全面展示职业院校践行社会主义核心价值观、党建引领文化发展、课程思政等建设成果。参展方需填写“两创”成果展申报表,预先提供视频、图片等资料。以现场展板展示和视频展示为主。
(八)文明互鉴。致力优秀文化“走出去”,展示双语在线课程、双语经典诵读及文化互访交流案例。参展方需填写“两创”成果展申报表,预先提供视频、图片等资料。以现场展板展示和视频展示为主。
(九)文化研学。现场研学活动,由承办方组织。以现场活动开展。
四、活动要求
(一)加强领导,广泛动员。各职业院校要加强领导,广泛动员,结合专业特点和实际,引导广大师生积极参与,创新内容、形式,丰富载体,推出一批传承中华优秀文化的作品。
(二)打造品牌,扩大影响。各职业院校要积极打造文化“两创”品牌活动,形成可复制、可推广的典型经验,以点带面,推动提高职业院校校园文化建设水平。
(三)落实责任,明晰权利。严把政治关、导向关、质量关。所展示作品须是原创,不得侵犯他人知识产权,如发生纠纷后果自负。主办单位拥有对本次活动的最终解释权,可对展示作品进行公益性共享;参展者享有署名权。
五、材料报送
(一)材料要求
图片材料为jpg或png格式,大小不低于1MB、不超过5MB。视频材料分辨率为1280*720以上,时长10分钟以内。专著、教材的证明材料应包括封面、版权页、目录页。课题的证明材料应包括申报书、结项证书。论文的证明材料应包括发表刊物封面、论文页、目录页等。
(二)报送要求
请于2023年6月30日前将文化“两创”成果展申报表、各类展示内容相关材料(视频、图片、文字材料等)压缩(.zip)发送至邮箱:jzwhyrzx@163.com,邮件主题及压缩包命名方式:项目类别+院校+作品名+负责人+电话。
联系方式:吕老师0537-2233026 13791767413
姚老师13863788958
附件:职业院校文化“两创”成果展申报表
教育部职业院校文化素质教育指导委员会
2023年5月19日
附件

来源:教育部职业院校文化素质教指委
声明:本文系转载,是用于学习教育使用之目的。若有错误或侵害权利人权益,请留言,我们将及时更正、删除,谢谢。
编者按:5月14日,2023年职业教育活动周全国启动仪式暨全国职业院校技能大赛开幕式在山东潍坊举行,今年职业教育活动周的主题是“技能:让生活更美好”。
职业教育是培养高素质技术技能人才的重要途径,对促进经济社会发展具有重要作用。从党的二十大报告到新修订的职业教育法,职业教育更加“有学头”“有盼头”“有奔头”。
在职业教育活动周举办之际,聚焦职教战线近年来取得的成效,展示我国职业教育的风采。
在新修订的职业教育法正式实施一周年之际,现代职业教育体系建设改革工作推进会、2023年职业教育活动周全国启动仪式暨全国职业院校技能大赛开幕式在山东潍坊举行。
教育部党组书记、部长怀进鹏在推进会上指出,要坚持产教融合、科教融汇,统筹推进基础研究人才和工程技术人才培养;要落实立德树人根本任务,服务人的全面发展,也要把深化现代职业教育体系建设改革的重大部署落实到位。怀进鹏强调,面对科技、产业和教育范式变革,要深入贯彻党的二十大和习近平总书记关于职业教育的重要指示批示精神,牢牢把握职业教育的重要使命和历史机遇,为经济社会持续繁荣发展提供强大的人才支撑。
法律的生命力在于实施。贯彻落实新职业教育法,需要中央与地方联动,需要社会各界参与。在多部门的协同下,在职教战线的共同努力下,职业教育以服务国家战略、服务区域经济社会发展、服务人的全面发展作为根本目标,变得“有学头”“有盼头”“有奔头”。
01打通“断头路” 构建“立交桥”
为推动职业教育与普通教育融通、不同层次职业教育贯通,打通“断头路”、构建“立交桥”,修订后的职业教育法作了针对性的规定,明确国家建立健全适应经济社会发展需要,产教深度融合,职业学校教育和职业培训并重,职业教育与普通教育相互融通,不同层次职业教育有效贯通,服务全民终身学习的现代职业教育体系。
山东省潍坊商业学校是首批国家中职改革发展示范学校和山东省中职示范性学校,长期以来,他们先行先试,拓展中职学生向高等教育流动路径,深化中等职业教育与普通高中教育、高等教育的融通融合发展。
在新的职业教育法实施后,山东省潍坊商业学校努力做好“通”这篇大文章。
校长孙中升介绍,自2001年起,学校就探索实施中职与高职“三二连读”衔接培养,探索五年制贯通培养。
后来,山东省潍坊商业学校又承担了首批山东省“3+4”中职本科贯通分段培养试点,与本科院校潍坊学院对接开展会计专业人才培养,2014年新增物流服务与管理专业,与聊城大学合作试点。十年来,学校已有近700名学生通过这一路径升入本科院校。孙中升欣慰地表示,学生进入本科院校后各方面表现优秀,发展后劲十足。
要让学生有学可升,也要让学生能够转换跑道。2012年起,山东省潍坊商业学校设立职教高考班,打破了中职和普通高中不能学分互认、学籍互转的壁垒,接受符合条件的普通高中学生转入学校就读。
“通”的触角也延伸到了附近的中小学。孙中升介绍,学校设立校园开放日,定期组织中小学生进校园进行职业体验活动,也派教师定期到初中学校举办职业生涯规划课程专题讲座等。2023年4月,学校被认定为潍坊市首批中小学生职业体验中心。
“我们必须快速发展高质量、大规模、高层次的现代职业教育。”孙中升说,党和国家已经把职业教育作为实现国家强盛的重要领域,职教人生逢其时,重任在肩,要多措并举,切实让每个人都有人生出彩的机会。
02校企深度合作 共赢共享成果
产教融合、校企合作是职业教育办学的基本模式,也是办好职业教育的关键。但是,长期以来,校企合作不深不实成为痛点、堵点。
修订后的职业教育法以“产教融合”一词取代了原职业教育法中的“产教结合”,除此之外,新职业教育法还包含对深度参与产教融合、校企合作的企业进行奖励、实行税费优惠等激励政策,真正从法律层面让企业参与不难、参与有利。新职业教育法还明确了行业和企业支持职业教育高质量发展的社会责任,鼓励企业举办高质量职业教育。
天津海鸥表业集团有限公司始创于1955年,是“中国第一只手表”的诞生地;天津轻工职业技术学院(以下简称天津轻工学院)是中国特色高水平高职学校,模具设计与制造专业群是其重点建设专业。两者携手,围绕模具,奏出创新曲。
2019年,天津轻工学院和海鸥表业集团合作建设了精密模具产教融合工程实训中心,围绕中国制造企业转型升级需求,在天津海鸥手表厂内建设“超高精度加工应用技术工程实训中心”;2020年,双方继续合作,引进高精度高速数控加工中心和超高精度检测设备,在机械加工和检测领域达到μ级(微米级),完成新型号表芯模具核心零件加工任务,同时集团作为“厂中校”,还承担了模具专业工程创新班的实践教学任务和职工技术培训任务。
天津轻工学院机械工程学院副院长周京总结,学校与行业龙头企业共建技能人才培养、技术协同创新、技术与产品推广和员工培训中心,将其发展战略融入学校专业规划。新职业教育法实施以来,校企合作更加紧密。学校和政府也在设备、经费、制度上提供保障机制,实现校企协同发展,共赢共享发展成果。
深化现代职业教育体系建设改革,重点在于坚持以教促产、以产助教、产教融合、产学合作。据介绍,国家发展改革委、教育部积极推进产教融合试点城市和产教融合型企业建设工作,目前,已认定了21个国家产教融合试点城市,各地培育了4600多家产教融合型企业,一大批行业组织和行业协会积极参与产教融合工作,已经初步形成了城市为节点、行业为支点、企业为重点的产教融合推进机制。
03抓住课程“牛鼻子” 守好课堂主战场
落实职业教育法,要提高职业教育质量水平。进一步深化教学改革,培养出更多符合社会经济发展需要的能工巧匠,是提升职业教育社会认可度,实现高质量发展的关键。
金华职业技术学院副院长张雁平指出,职业教育高质量发展的关键在于高质量课程。当前职业院校课程建设与课程教学中,还普遍存在课程内容难以紧跟技术发展、教学实施脱离工作过程、教师能力难以适应课程改革要求等问题。
近年来,金华职业技术学院服务国家战略,紧跟产业技术变化,更新、 重构课程内容,通过更新技术实践、工作过程、任务驱动三大课程设计理念,创新模块、项目、任务、案例四维课程结构,建设企业项目、服务项目、竞赛项目三类课程资源,形成了“343”课程整体开发模式,极大地提升了人才培养的适应性。张雁平将这一模式总结为——抓住课程“牛鼻子”,守住课堂主战场,盯住教师主力军。
职业教育的课程,也要借助数字化的翅膀腾飞。金华职业技术学院依托全国职业教育示范性虚拟仿真基地建设项目,深度融合信息技术开发实训资源,利用虚拟现实版的机械博物馆,针对电动工具、农机等区域特色产业开展产品的虚拟认知与拆装课程,将VR技术引入机械产品设计、验证、展示等教学环节,促进科研成果孵化。
职业教育要修炼内功,才能真正成为就业有能力、升学有优势、发展有通道的教育类型。
党的二十大报告指出,统筹职业教育、高等教育、继续教育协同创新,推进职普融通、产教融合、科教融汇,优化职业教育类型定位。这为职业教育的发展提供了重要指引。2022年底,中央办公厅、国务院办公厅出台的《关于深化现代职业教育体系建设改革的意见》,也集中体现了党中央、国务院部署职业教育改革的新主张、新举措、新机制。
我国职业教育走出了一条具有中国特色的发展之路,取得了卓越成就。职教人的话掷地有声:“中国职业教育没有理由不自信,没有理由不坚定自信。”
来源:科技日报
声明:本文系转载,是用于学习教育使用之目的。若有错误或侵害权利人权益,请留言,我们将及时更正、删除,谢谢。
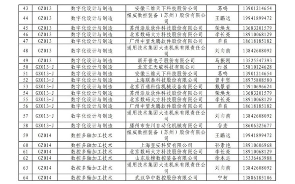
关于公布全国职业院校技能大赛
意向入库企业名单的公告
赛执委函〔2023〕14号
为做好全国职业院校技能大赛企业入库工作,大赛执委会对意向企业提交材料进行了审核,现公布全国职业院校技能大赛意向入库企业名单(见附件)。正式入库企业名单后续公布。
附件:2023年全国职业院校技能大赛意向入库企业名单
全国职业院校技能大赛执行委员会
(教育部职业教育发展中心代章)
2023年5月18日
附件























来源:全国职业院校技能大赛执委会
声明:本文系转载,是用于学习教育使用之目的。若有错误或侵害权利人权益,请留言,我们将及时更正、删除,谢谢。
建设市域产教联合体,对当下的职业教育来说,是热词,也是关键词。
这份热度来源于教育部日前印发的一份文件——《关于开展市域产教联合体建设的通知》(下称《通知》)。文件要求,2023年底前建设50家左右,2024年底前再建设50家左右,到2025年共建设150家左右的市域产教联合体。
事实上,在中办、国办去年12月印发的《关于深化现代职业教育体系建设改革的意见》(下称《意见》)中,市域产教联合体便被重点列出。《意见》明确,省级政府以产业园区为基础,打造兼具人才培养、创新创业、促进产业经济高质量发展功能的市域产教联合体。
这几天,山东潍坊高新技术产业开发区产教联合体、潍坊滨海经济技术开发区产教联合体、潍坊国家农业开放发展综合试验区产教联合体,四川泸永江融合发展示范区产教联合体……各地陆续成立市域产教联合体,旨在携手打造融合发展、职教示范和产业创新高地。
市域产教联合体,能够解决哪些问题?在建设落地过程中,又应重点关注哪些紧随而至的难点与问题?
直面堵点
将职业教育与行业产业区域发展深度捆绑
开展市域产教联合体建设,为了什么?与以往产教融合模式有何不同?
“产教融合是我国现代职业教育的基本特征和最大优势,也是改革的难点与重点。”江西科技师范大学教育学部教授欧阳忠明告诉记者,这些年来,在社会各界积极参与下,产教融合在促进职业院校转变传统办学观念和模式,主动面向、融入、服务和引领地方经济社会发展方面发挥了重要作用,但同时“产教合而不融、校企合作不深不实”“校热企冷”等问题依然存在。
欧阳忠明认为,为直面且解决产教融合中的堵点问题,《意见》提出了建设政府、企业、学校、科研机构等多方参与的市域产教联合体的任务。“这有利于将职业教育与行业进步、产业转型、区域发展深度捆绑,充分发挥各自优势,创新良性互动机制,破解人才培养供给侧与产业需求侧匹配度不高等问题。”
在常州信息职业技术学院高职研究所研究员周海英看来,这一举措或将解决两大痼疾:“过去,不少产教联合体存在虚拟化、空心化、表面化的问题,现在则是强调实体化,有利于与企业进行更深层次的人力资源协作;过去,一些院校贪大求全,追求大企名企,现在是重视本土市域、产业园区、要素聚集等,有利于更好整合运用周边产业园区企业资源,贴近社会市场需求。”
“职业教育与其他类型的教育有所区别,外部依赖性强,也更需要政府、学校、行业、企业等主体形成合力,协同育人。‘联合体’的创建是政、校、企、行业、产业等多元主体相互促进协同发展的一种创新模式。”湖南师范大学职业教育研究所教授唐智彬表示,在用足区域政府政策的同时,发挥各方优势协同育人,为解决学校人才培养与劳动力市场需求的“技能错配”提供了可能途径。
市域产教联合体,建什么,如何建?同样是实践过程中需要关注的重要问题。
对此,《通知》提出,联合体依托的产业园区总产值在本省份位于前列,主要以先进制造业、现代服务业、现代农业等为核心主导产业,加快发展新一代信息技术、生物技术、新能源、新材料、高端装备、新能源汽车、绿色环保以及航空航天、海洋装备等战略性新兴产业。联合体职业教育资源富集,涵盖中职、高职(含职教本科)学校,吸纳普通本科学校作为成员,搭建联合体人才供需信息平台,建设产教融合实训基地,校企共建产业学院,促进教育链、人才链与产业链、创新链紧密结合。
实施难点
“联而不合”需关注
顶层设计已出,如何将文件落地,成为当下的重中之重。《通知》指出,联合体内各类主体协同配合,成立政府、企业、学校、科研机构等多方参与的理事会(董事会),达到产权明晰、组织完备、机制健全、运行高效的实体化运作要求。
但多方合作联动如何保障,依旧是唐智彬担忧的重点问题之一。他说:“市域产教联合体作为产教融合新载体,多方合作过程中各主体的联动将是一大难题。例如,政府面对这一新产物,在协同发展保障制度方面可能依然存在‘政策真空’,导致‘校热企冷’‘合而不融’等问题,过去职教集团办学模式中的问题可能会重演。”
欧阳忠明也表示:“建设市域产教联合体涉及多方利益主体,一般情况下,同一区域存在多所不同类型的院校,举办方也不尽相同。由于隶属关系不同,经费渠道各异,多数单位自成一体,要实现产业园区、学校、科研机构、企业等多方主体与地方的同频共振,如若没有完善的保障机制,便会出现市域产教‘联而不合’的现象。”
“相较于以往的产教融合,市域产教联合体覆盖面更广,涉及要素更多。如何体现‘市域’特征也是一大难题。”唐智彬说,市域内职业教育发展的不平衡、资源配置不均衡,都将会影响市域产教联合体一体化的发展进程。
周海英提醒,要注意国有资产相关政策问题。“联合体实体化运行,涉及公办高职院校国有资产与民营企业非国有资产的混合所有制问题。各种形式的社会资本以资金、知识、技术、管理、设备等要素实质性参与投资办学、产教联合的过程,就是公办高职院校产权结构逐步转变的过程。在这种合作与转变过程中,容易形成资产上的利益捆绑,也容易踩到国有资产流失的‘红线’,因此,国家层面亟须出台相关政策规避风险。”
这一问题,也被欧阳忠明提及。他进一步分析,混合所有制办学是当前高职院校改革发展的重要方向之一。实践中,教育的公益性与企业的资本逐利性之间长期存在“公私”矛盾,加之高职院校混合所有制改革诸多问题尚不明晰,比如资产的划定、产权的明晰、基于产权结构的现代法人治理体系、基于产权属性的内部运行机制等,这些问题均让办学主体尚存顾虑,阻碍了我国高职院校混合所有制办学改革的推进。
发展建议
构建产教联合资源共享平台
面对难题,如何破解?
“联合的关键在于,能否建立有效平衡各相关主体利益的连接方式,建立产教协同创新治理机制,注重发挥政府和市场的作用。”欧阳忠明指出,政府要落实规划、指导、协同、监管等职能,优化重大产教项目政府服务方式,将工作落脚点放到推动联合体协议有效落实、保障各参与方权益、政策对接支持等方面。针对股份制、混合所有制改革,职业教育考试招生制度改革等地方认为“不敢碰”“不好讲”的难点,应引导基层大胆试、大胆闯,比如,可以由政府牵头打造一到两所混合所有制的产业学院作为范本。
唐智彬则建议,政府部门应建立常态化机制,补足相关保障政策措施,明确定位各方职责。利用财政杠杆,增加资金投入,整合资源,尤其是职业教育资源,强化服务供给,修订完善相关政策,加强政策引导与组织协调,宏观调控市域产教联合体建设过程。
“同时,要以市场纽带牵引联合体持续创新,成立理事会,推动联合体建立价值共创、利益共享、风险共担的协同创新机制,通过明确的共同目标和市场利益纽带形成紧密合作关系,统筹推进平台团队建设、科技项目研发、技术成果转化、创新创业孵化、社会职业培训、教育教学改革、校企协同育人等工作。”欧阳忠明指出。
“更重要的是,园区企业要有长远战略视野,避免短期利益追求,要着眼于通过联合体助力高职院校的人才培养、创新创业,促进自身的技术创新、产品升级。”周海英进一步指出。
“应构建一个由政府主导,职业院校和行业企业多方参与的产教联合资源共享平台。”唐智彬强调,这个平台可以实时共享各方资源储备与资源需求,促进区域内各职业院校、行业企业实现强强联合,优势互补,充分发挥空间集群效应,建立动态资源配置机制,形成市域产教联合体资源一体化共享的生态格局。
来源:光明日报
声明:本文系转载,是用于学习教育使用之目的。若有错误或侵害权利人权益,请留言,我们将及时更正、删除,谢谢。
Copyright © 职教网 All rights reserved 冀ICP备11020808号-11 全国统一热线电话:400-660-5933
免责声明:本站只提供交流平台,所有信息仅代表网友个人观点,不代表本站立场。如有侵害到您的合法权益,请您积极向我们投诉。
本站禁止色情、政治、反动等国家法律不允许的内容,注意自我保护,谨防上当受骗
