日前,山东省教育招生考试院发布了《关于做好山东省2019年普通高等学校考试招生报名工作的通知》(点击文末阅读原文查看)。
报名时间:
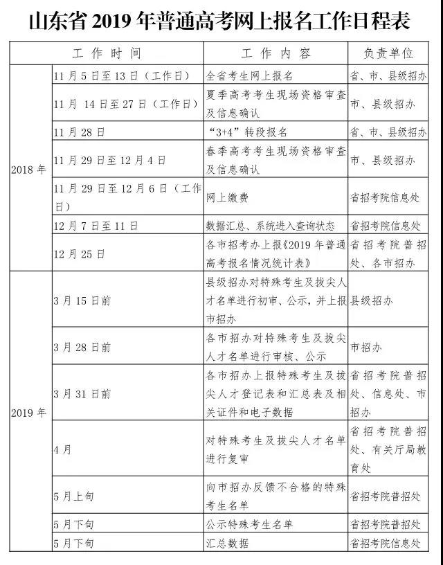
全省考生网上报名:11月5日至13日(工作日)
“3+4”转段报名:11月28日
报名网站:
http://wsbm.sdzk.cn
春季高考和夏季高考的报名、考试与录取工作分开进行,允许考生相互兼报。
报名条件
2019年山东省普通高校考试招生继续实行分类考试办法,即分为春季高考和夏季高考。
春季高考为重点面向中等职业学校毕业生,同时也面向普通高中毕业生的统一招生考试。由省统一命题,统一组织考试,统一评卷。
夏季高考为重点面向普通高中毕业生,同时也面向中等职业学校毕业生的统一招生考试。执行全国统一的考试时间,语文、数学、外语和综合科目使用全国卷,由省统一组织考试,统一评卷。
春季高考和夏季高考的报名、考试与录取工作分开进行,允许考生相互兼报。
(一)春季高考考生报名条件
1.遵守中华人民共和国宪法和法律;
2.身体健康;
3.具有山东省户籍的中等职业学校(含职业中专、职业高中、普通中专、成人中专、技工学校)应届、往届毕业生,或具有夏季高考报名资格的人员。非山东省户籍的,应为具有山东省高中段学校学籍并有完整学习经历的合格毕业生,且已按要求通过全国中小学生学籍管理信息系统注册的普通高中学生和全国中等职业学校学生学籍管理信息系统注册的中等职业教育学生。
“3+4”对口贯通分段培养的中职学校学生转段报考条件为:过程考核合格、符合转段条件并经公示无异议的应届毕业生。在春季高考报名中,“3+4”转段选择以下两种情况之一报考:一是只报考“3+4”转段;二是兼报“3+4”转段和春季高考。
申报春季高考技能拔尖人才必须符合以下条件:获教育部主办或联办的全国职业院校技能大赛三等奖及以上奖项或全省职业院校技能大赛一等奖的山东省中等职业学校应届毕业生;或者具有高级工及以上职业资格并获得县级及以上劳动模范或同等荣誉称号、具有中等职业教育学历的在职在岗人员。
(二)夏季高考考生报名条件
1.遵守中华人民共和国宪法和法律;
2.身体健康;
3.具有山东省户籍的高中段学校毕业生,或具有同等学力人员;非山东省户籍的就业人员随迁子女(含进城务工人员随迁子女)应具有山东省高中段学校学籍及完整学习经历,并合格毕业(完整学习经历指截止到2019年9月具有我省高中段学校3年完整学习经历)。
报考以下专业的考生,除具备上述报名条件外,还须具备以下条件:
体育专业:年龄不超过22周岁,未婚。教练员、体育教师、优秀运动员(指省级以上优秀运动队的队员)可放宽到28周岁,婚否不限。男生身高不低于1.70米,女生身高不低于1.60米,裸眼视力两眼均不低于4.8。
运动训练、武术与民族传统体育专业:须具备二级运动员(含)或二级武士(含)以上技术等级资格。
(三)下列人员不得报名
1.具有高等学历教育资格的高校在校生;
2.高中段学校非应届毕业的在校生;
3.在高中段非应届毕业年份以弄虚作假手段报名并违规参加普通高校招生考试(包括全国统考、省级统考和高校单独组织的招生考试)的应届毕业生;
4.因违反国家教育考试规定,被给予暂停参加高校招生考试处理且在停考期内的考生;
5.因触犯刑法已被有关部门采取强制措施或正在服刑者。
报名时间和地点
(一)报名时间
报名分为网上填报信息、现场资格审查及信息确认、网上缴费3个阶段。
春季高考和夏季高考考生网上填报信息时间均为2018年11月5日至13日(工作日,每天9:00-17:00)。只报考“3+4”转段的考生及兼报“3+4”转段和春季高考的考生网上填报信息时间为2018年11月28日。
夏季高考考生现场资格审查及信息确认时间为2018年11月14日至27日(工作日),其中,非应届毕业考生该项工作时间为2018年11月23日至27日(工作日);春季高考考生现场资格审查及信息确认时间为2018年11月29日至12月4日(含只报考“3+4”转段的考生及兼报“3+4”转段和春季高考的考生确认时间)。
网上缴费时间为2018年11月29日至12月6日(工作日,每天9:00-18:00)。
(二)报名地点
1.具有山东省户籍的非应届高中段学校毕业生在户籍所在县(市、区)招生考试机构(以下简称县级招办)报名。
2.具有山东省户籍的应届高中段学校毕业生,应在户籍或学籍所在县级招办报名。
3.户籍在山东省,但在外省就读、学籍在外省的考生,如在我省报考,须在户籍所在县级招办报名。
4.无山东省户籍、符合报名条件的进城务工人员及其他非户籍就业人员随迁子女应在高中段学校就学地(含普通高中、普通中专、职业高中、职业中专、成人中专、技工学校等)县级招办报名。
5.对考生生源地有要求的招生类型(如走读、部分公安类院校等),考生须在生源地参加报名才能享受相关招生政策。报名结束后考生不得更改生源地。
6.参加内地普通高等学校联合招收华侨、港澳地区及台湾省学生考试报名事宜可向广东、福建、北京、上海省级招生考试机构咨询。
7.在我省定居并符合报名条件的外国侨民,可持省公安机关签发的《中华人民共和国外国人永久居留证》,到所在市招生考试机构报名。
报名办法和程序
(一)网上填报信息
考生应在规定时间内上网填报、修改及查询本人信息。
1.网上填报信息流程。填报过程分为登录网上报名网站(http://wsbm.sdzk.cn)、查看提示信息、填写个人信息、保存及提交信息4个步骤。修改和查询与填报过程相同。
2.网上填报信息注意事项
(1)春季高考与夏季高考可兼报。考生可以根据本人情况在报名时选择参加春季高考或夏季高考,也可两者兼报。兼报时要分别登录相应的报名系统,按各自的程序完成报名手续。
(2)正确选择报考科类(类别)和外语考试语种。
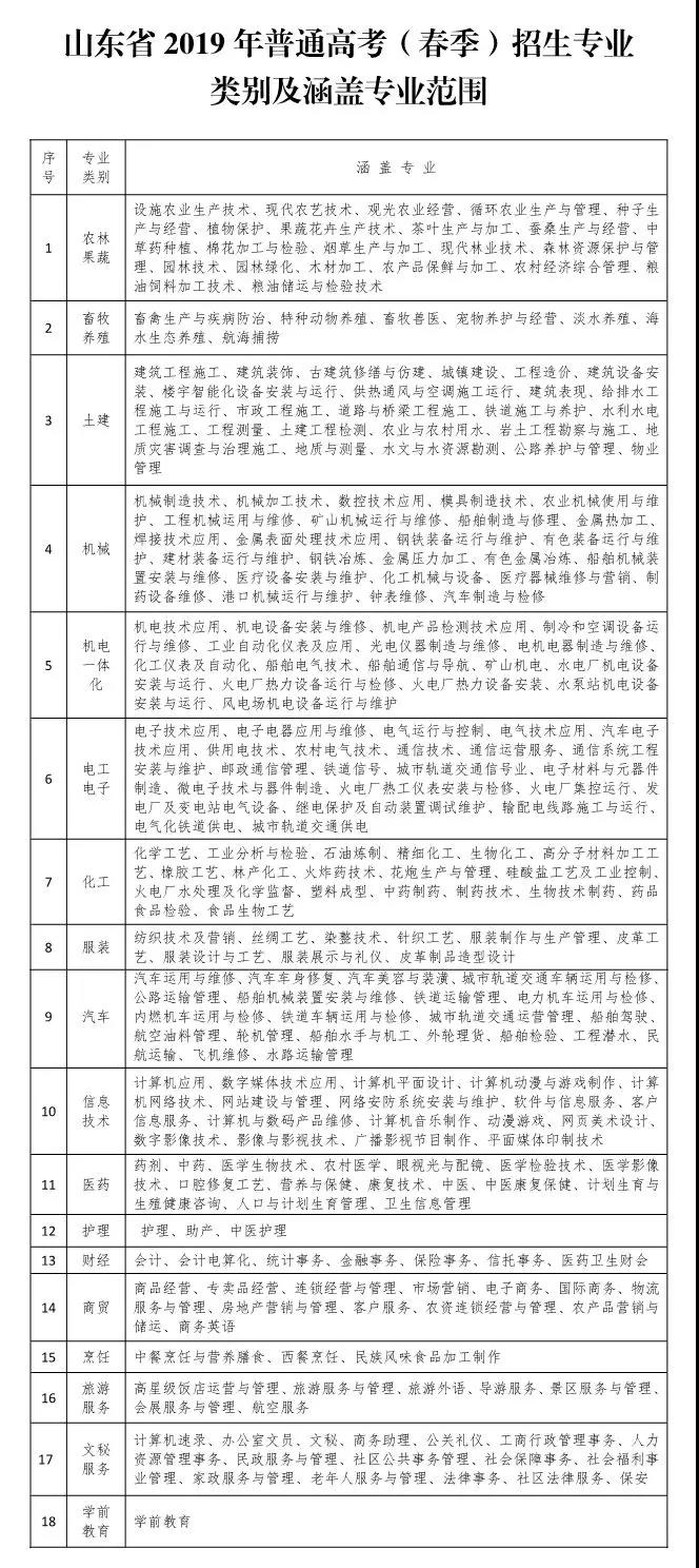
春季高考分为18个专业类别,分别为农林果蔬、畜牧养殖、土建、机械、机电一体化、电子电工、化工、服装、汽车、信息技术、医药、护理、财经、商贸、烹饪、旅游服务、文秘服务、学前教育,考生必须选择报考专业类别(各类别涵盖专业范围见附件2)。
只报考“3+4”转段的考生选择“3+4转段”选项;兼报“3+4”转段和春季高考的考生选择“兼报3+4转段和春季高考”选项,并依据所学专业选择春季高考18个专业类别中的1个。
夏季高考报考科类分为文史、艺术文、体育、理工、艺术理,考生可根据自身情况选报其中一类。
夏季高考艺术文类的文化考试科目与文史类相同,体育类及艺术理类的文化考试科目与理工类相同。考生可在英语、俄语、日语、法语、德语、西班牙语中选考一门外语,并在报名时注明。选考语种不受科类的限制。
我省艺术类专业类别共分为10类,包括美术类、文学编导类、音乐类、舞蹈类、摄影类、书法类、影视戏剧表演类、服装表演类、播音主持类、其他类。艺术类考生应根据拟报考专业选择其中一类。艺术史论专业,因独立设置的本科艺术院校及参照执行的高校等对该专业的培养目标和招考方向有特殊要求,经教育部批准,高校可以自主确定该专业所属的专业类别(部分高校对该专业的要求见附件3)。
(3)单考单招类别(含保送生、运动训练及武术与民族传统体育、一级及以上高水平运动员、职教师资、特殊教育、技校单招、高职院校单招、退役士兵单招)考生、少年班考生也要在上述规定时间内根据对应的类别完成网上报名。
(4)考生要认真核对本人填报的信息,发现问题及时处理。姓名、地名等信息项中如存在字库中没有的汉字,以拼音(半角大写字母)代替。
(二)现场资格审查及信息确认
网上报名考生必须按规定时间进行现场资格审查及信息确认,内容包括确认身份、核验相关证件与证明材料、采集照片和指纹信息、签订《考生诚信考试承诺书》、签字确认等。
1.确认身份
要将考生本人与其身份证、户口簿及网上填报信息进行比对。要使用身份证识别仪读取有效居民身份证信息,包括姓名、身份证号、签发机关等,对于网上报名个人信息项目表中填报少数民族类别的考生,应通过身份证、户口簿等确认其民族类别的准确性。比对时如发现不符之处,要进行修正、确认,最终使其一致,否则不能通过现场确认。
2.核验相关证件与证明材料
(1)高中段学校毕业证书及相关材料。应届高中毕业生根据市、县(市、区)教育局普(基)教科提供的信息核查认定身份;应届中等职业学校毕业生根据市、县(市、区)教育局职教科提供的信息核查认定身份;应届技工学校毕业生根据技工学校有关主管部门提供的信息核查认定身份;非应届高中段学校毕业生根据高中段学校毕业证或主管部门出具的同等学力证明材料核查认定身份;
(2)户口簿、有效居民身份证(现役军人须持军人证,华侨、港澳地区及台湾省学生须持相关有效身份证件);
(3)同等学力报考者按有关规定办理。
3.采集照片及指纹信息
通过身份确认的考生需采集本人数字照片及指纹信息,具体操作按《山东省2019年普通高考报名现场确认信息采集工作流程及要求》(附件4)执行。
4.签订《考生诚信考试承诺书》
考生在认真阅读《考生规则》《国家教育考试违规处理办法》等有关规定后,在《考生诚信考试承诺书》上签字。
5.签字确认
考生在核对本人信息准确无误后,需在《山东省2019年普通高校招生夏季高考报名信息确认单及专业测试报考证》或《山东省2019年普通高校招生春季高考报名信息确认单及专业技能考试报考证》上签字确认。
(三)网上缴费
考生应按照规定缴纳报名费及考试费。春季高考和夏季高考兼报的考生须分别缴费。春季高考考生须同时缴纳春季高考知识考试费和春季高考技能考试费。只报考“3+4”转段的考生无须缴纳春季高考技能测试费,兼报3+4”转段和春季高考的考生须缴纳技能测试费。需参加夏季高考体育专业测试、美术类专业、文学编导类专业统考的考生,须同时缴纳相应的夏季高考体育专业测试费、美术类专业统考费、文学编导类专业统考费。
考生应在信息确认通过后进行网上缴费。未在规定时间缴纳报名费及考试费的考生将视为自行放弃报名及考试资格。
(四)其他报名须知
1.少年班报名。
报考少年班的考生应参加夏季高考网上报名、现场资格审查及信息确认、网上缴费。现场资格审查及信息确认时要交验有效居民身份证、招生高校发放的准考证及相关证明材料。少年班考生取得的高考成绩只用于参与少年班招生录取。
2.香港、澳门高校单独招生报名。
报考香港、澳门单独招生高校的考生按照夏季高考报名程序办理。
3.考试科目。
春季高考科目采用“知识+技能”模式,“知识”部分考4科,为语文、数学、英语及专业知识;“技能”部分考专业基本技能。只报考“3+4”转段考生的文化基础考试科目为春季高考的语文、数学、英语三科;兼报“3+4”转段和春季高考的考生除参加上述三科考试外,还要参加所选报春季高考专业类别的专业知识考试和技能测试。
夏季高考科目采用“3+综合”模式。“3”指语文、数学、外语3个科目,其中,数学分数学1(适用于文史方向)和数学2(适用于理工方向);“综合”指综合科目,分综合1(适用于文史方向)和综合2(适用于理工方向),综合1包括政治、历史、地理3个科目,综合2包括物理、化学、生物3个科目。
4.增强考生信息保护意识和风险防范意识。
登录密码和短信验证密码的使用将贯穿高考报名、缴费、打印准考证、填报志愿等整个招生过程。任何单位和个人不得使用、盗用考生本人密码,不得干涉考生高考报名、密码设置及志愿填报等行为。考生应妥善保管本人登录密码和短信验证密码,因考生本人泄露密码而造成的一切后果由考生自负。
特殊考生的资格申报与审核
(一)夏季高考残疾人考生合理便利申请与审核
残疾人考生网上报名时首先选择本人残疾类别(共八个类别,分别为视力残疾、听力残疾、言语残疾、肢体残疾、智力残疾、精神残疾、多重残疾和其他残疾,考生选择其中的一项),填写本人残疾证号码,然后选择是否申请提供夏季高考合理便利条件。申请提供合理便利的考生应下载并按要求填写《残疾人报考2019年普通高等学校招生全国统一考试合理便利申请表》(以下简称《合理便利申请表》,见附件5),并在参加高考统一体检时向县级招办提交填写并签字的《合理便利申请表》、本人有效居民身份证及复印件、第二代及以上《中华人民共和国残疾人证》及复印件,按照县级招办规定的时间和流程进行资格审核。具体审核工作另文通知。
(二)高考录取照顾考生申报与审核
1.符合条件考生申报
申请高考照顾政策的考生按照附件6的内容进行登记填报,2019年实际执行的照顾政策以教育部和省教育厅最新出台的正式文件规定为准。
符合照顾条件的特殊考生,在现场资格审查及信息确认时须携带相关证明、证书等原始材料及复印件1份,由县级招办审核验证并办理登记手续。相关考生要填写《山东省2019年普通高考(夏季)特殊考生登记表》(附件7)、《山东省2019年普通高考(春季)特殊考生登记表》(附件8),经就读学校和县主管部门审查盖章后,连同证明、证书复印件交县级招办。
2.资格审核与上报
县级招办对符合照顾条件考生的相关材料进行初审,合格的由县级招办将登记表和相关证明、证书复印件报市招生考试机构,由其进行复审。2019年2月底前将《山东省2019年普通高考(春季)特殊考生汇总表》(附件9)及相关电子数据、《山东省2019年普通高考(春季)特殊考生登记表》及相关证明和证书复印件报送省教育招生考试院普招处。2019年3月31日前将《山东省2019年普通高考(夏季)特殊考生汇总表》(附件10)、《山东省2019年普通高考少数民族考生汇总表》(附件11)、《山东省2019年普通高考(夏季)少年班考生汇总表》(附件12)及相关电子数据、《山东省2019年普通高考(夏季)特殊考生登记表》及相关证明和证书复印件报送省教育招生考试院普招处。
上报特殊考生登记表及有关材料要完整、准确和规范,不能有空项。要认真研读填表说明,做好特殊考生登记表的分类工作,首先按照享受加分投档照顾和优先录取两大类进行分类,再按每大类中特殊考生小类分类,小类中按考生号排序。
对于不符合照顾条件或不在照顾范围内的考生,各地要认真清理,避免将其材料及数据误报。经审查不合格的考生,各市要制定告知办法并及时通知本人。
3.公示
符合照顾条件的考生名单要实行四级公示。县级招办和中学分别公示本地、本校初审合格的享受照顾政策的项目名称及具有相应资格的考生名单。名单经市招生考试机构复审后要进行第三次公示,公示无异议后报省教育招生考试院。名单经省教育招生考试院审查后,在省教育招生考试院官网公示至2019年底。市、县、中学公示时间均不少于10个工作日。在公示上述事项的同时,要提供举报电子邮箱、电话、受理举报的单位和通信地址,并按照有关信访规定及时调查处理。
(三)春季高考技能拔尖人才考生申报与审核
1.符合条件考生申报
网上报名时,参加春季高考的应届毕业生,若符合技能拔尖人才报考条件,应选择是否参加技能拔尖人才招生(按技能拔尖人才录取时,专业知识和基本技能的成绩不计入总分)。
选择参加技能拔尖人才招生的考生,在现场资格审查及信息确认时须携带相关证明、证书等原始材料及复印件1份,由县级招办审核验证并办理登记手续。相关考生要填写《山东省2019年普通高考(春季)技能拔尖人才考生申请表》(附件13),经所在单位或就读学校审查盖章后,连同证明、证书复印件交县级招办。
2.资格审核与上报
参加春季高考技能拔尖人才招生的考生,获技能大赛奖项的须交验获奖证书及应届毕业生证明;具有高级工及以上职业资格并获得县级及以上劳动模范或同等荣誉称号的交验高级工职业资格证、劳模证件(同等荣誉称号必须是文件规定享受劳动模范待遇的)。
县级招办对符合技能拔尖人才条件考生的相关材料进行初审,合格的由县级招办将登记表和相关证明、证书复印件报市招生考试机构,由其进行复审。市招生考试机构将合格者上网登记后,于2019年2月底前将《山东省2019年普通高考(春季)技能拔尖人才考生汇总表》(附件14)及相关电子数据、《山东省2019年普通高考(春季)技能拔尖人才考生申请表》及相关证明和证书复印件报送省教育招生考试院普招处。
3.公示
符合技能拔尖人才的考生名单要实行三级公示。县级招办公示本地初审合格的考生名单,名单经市招生考试机构复审后要进行第二次公示,公示无异议后报省教育招生考试院。名单经省教育招生考试院审查后,在省教育招生考试院官网公示至2019年底。市、县公示时间均不少于10个工作日。在公示上述事项的同时,要提供举报电子邮箱、电话、受理举报的单位和通信地址,并按照有关信访规定及时调查处理。
组织管理要求
(一)加强领导,严肃纪律。
普通高校考试招生报名工作是普通高校考试招生工作的重要组成部分,各市要切实加强对报名工作的领导和组织管理,各项工作要有专人负责。市招生考试机构和县级招办主要负责人是报名工作的主要责任人,具体负责的工作人员是直接责任人。各级招生工作人员要以身作则、坚持原则、遵纪守法。要按照“谁主管、谁负责”的原则,对未认真履行工作职责、违反工作规定和纪律的单位和人员,按照教育部的有关规定给予严肃处理。
(二)周密安排,精心准备。
各市招生考试机构负责所辖县(市、区)高考报名工作的整体组织与协调、业务指导和监督工作,要根据本市实际制定高考报名工作实施办法,认真做好各项准备工作,确保普通高考报名工作顺利进行。县级招办负责本区域内高考报名工作的具体实施,负责学生报名资格的审核工作;要切实做好宣传工作,广泛宣传报名条件、程序和办法等有关规定和注意事项;要建立报名点,配备负责人、工作人员及所需设备材料;要妥善保管学生的各类报名材料,保存期至少一年。工作人员必须是思想政治表现好、熟悉招生考试业务、身体健康的干部或教师。要提前组织工作人员学习招生考试的有关政策规定,熟悉工作程序、进度安排、信息处理方法以及相关表格使用办法等。
(三)明确标准,严格审核 。
市招生考试机构可根据本地实际制定报名资格审查的实施细则或办法。县级招办负责报名考生的资格审核工作具体实施。市招生考试机构负责督促检查和指导工作。各市要加大对各类考生学籍审查力度,尤其要防止非应届毕业的高中段在校生和普通高校在校生变换身份报考。要加大对职业中专、职业高中、普通中专、成人中专、技工学校等中等学校应届、往届毕业生的学籍、学历审查力度,严防不符合条件学生报名。要按照《教育部办公厅公安部办公厅关于做好普通高校招生全国统一考试考生报名资格审查工作的通知》(教学厅〔2005〕13号)要求,加强对考生户籍的审查,对非我省户籍考生,要严格执行相关政策规定。要注重加强特殊考生的资格审核工作,对提交申报资料的真实性进行严格把关,严防弄虚作假。对于凭虚假材料报名、骗取照顾资格的考生,一经查实,将依法依规取消其当年参加考试或录取的资格。
(四)以人为本,优化服务。
各地要坚持以考生为本,增强服务意识,全力为考生参加高考报名提供周到细致的服务。要通过设立咨询电话和服务窗口,切实做好考生的报名咨询和指导工作。要做好宣传工作,对报名对象、时间、办法等考生须知的内容,要通过各种形式广泛宣传,使考生应知尽知。要结合《中华人民共和国刑法修正案(九)》、《国家教育考试违规处理办法》(教育部令第33号)等加强对考生的诚信教育,使考生充分知晓弄虚作假的严重后果。
Copyright © 职教网 All rights reserved 冀ICP备11020808号-11 全国统一热线电话:400-660-5933
免责声明:本站只提供交流平台,所有信息仅代表网友个人观点,不代表本站立场。如有侵害到您的合法权益,请您积极向我们投诉。
本站禁止色情、政治、反动等国家法律不允许的内容,注意自我保护,谨防上当受骗
